HOME   LIST
‹–   –›

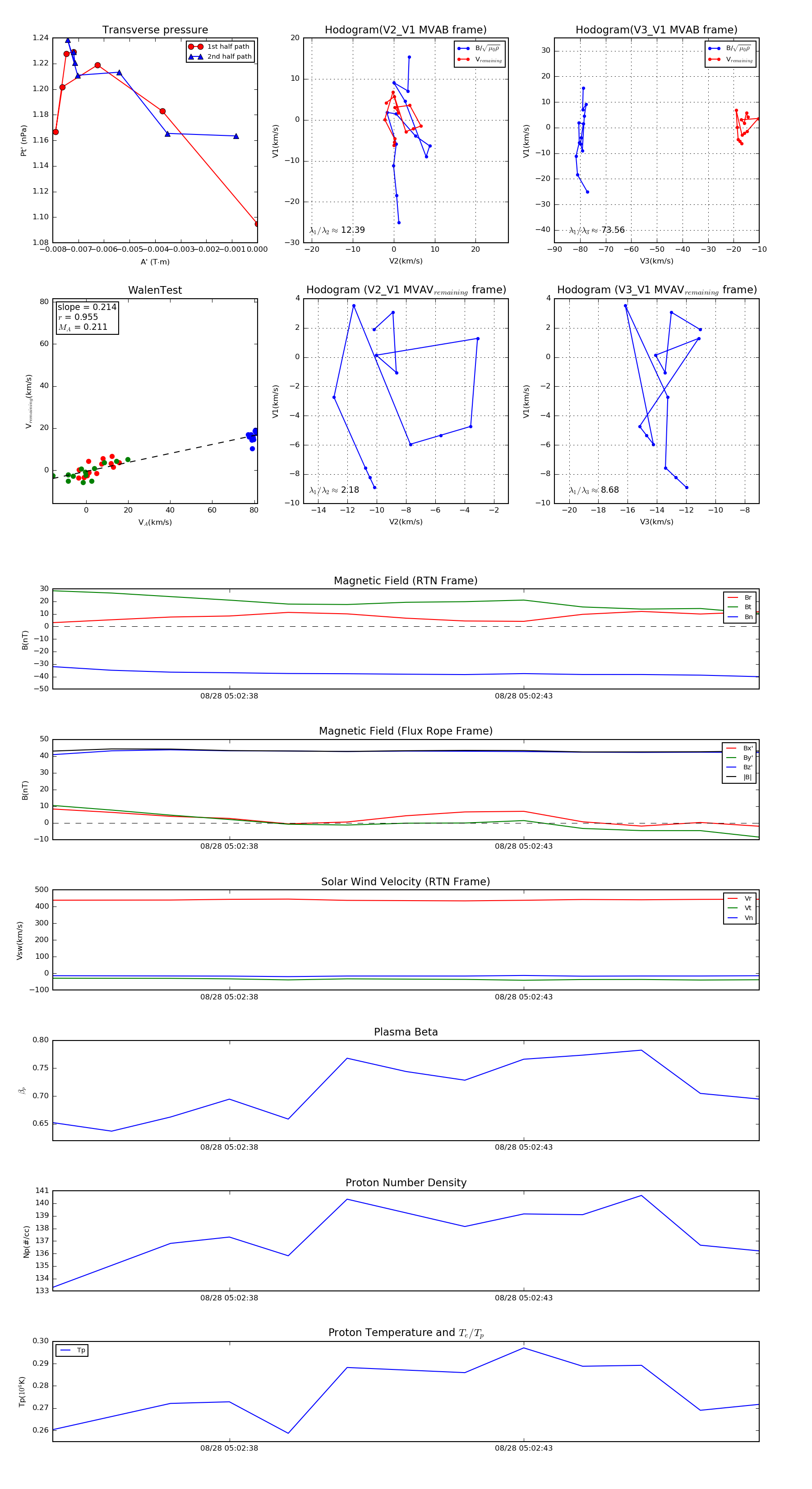
Flux Rope in 2019

Flux Rope Event 2019-08-28 05:02:35 ~ 2019-08-28 05:02:47 (13 seconds)


plot