HOME   LIST
‹–   –›

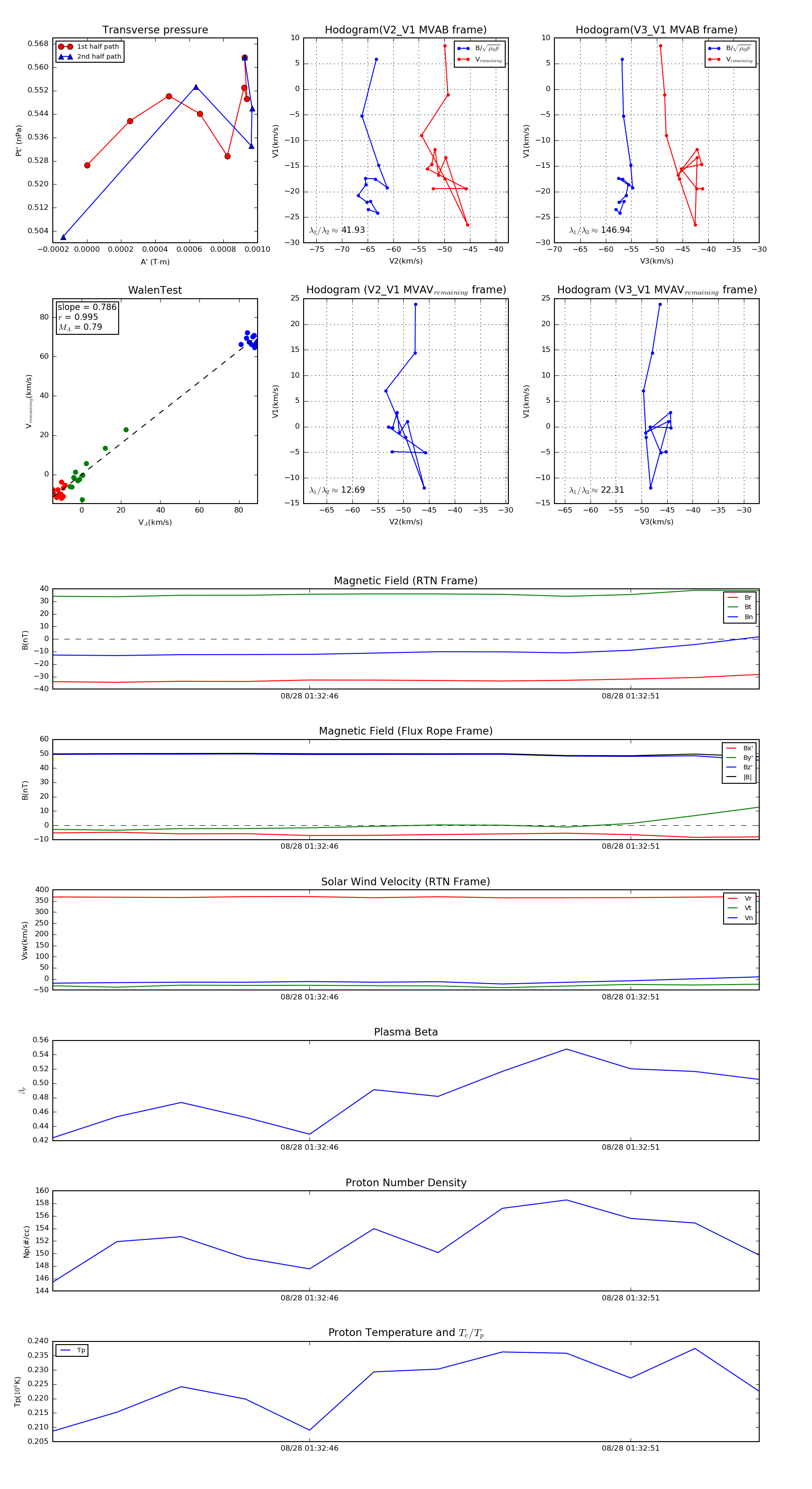
Flux Rope in 2019

Flux Rope Event 2019-08-28 01:32:42 ~ 2019-08-28 01:32:53 (12 seconds)


plot