HOME   LIST
‹–   –›

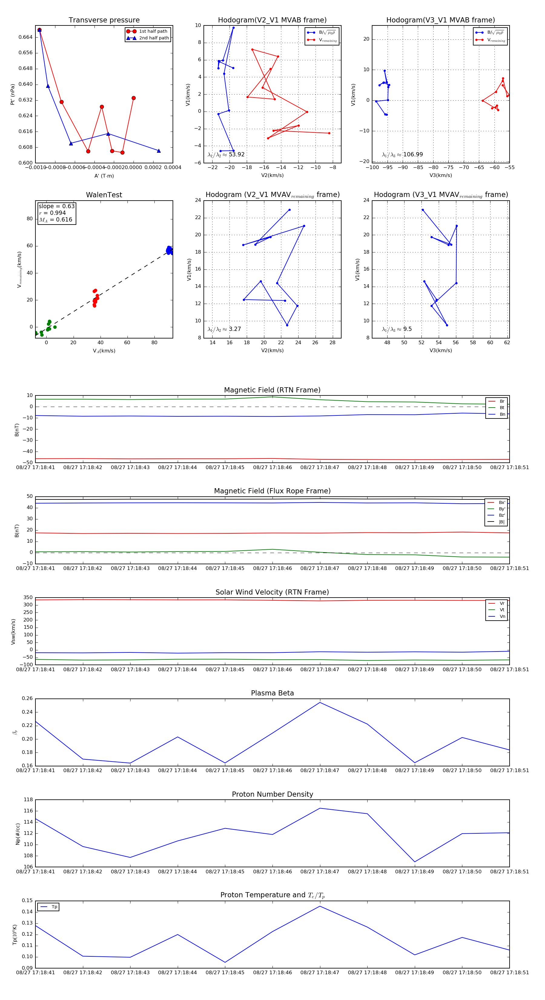
Flux Rope in 2019

Flux Rope Event 2019-08-27 17:18:41 ~ 2019-08-27 17:18:51 (11 seconds)


plot