HOME   LIST
‹–   –›

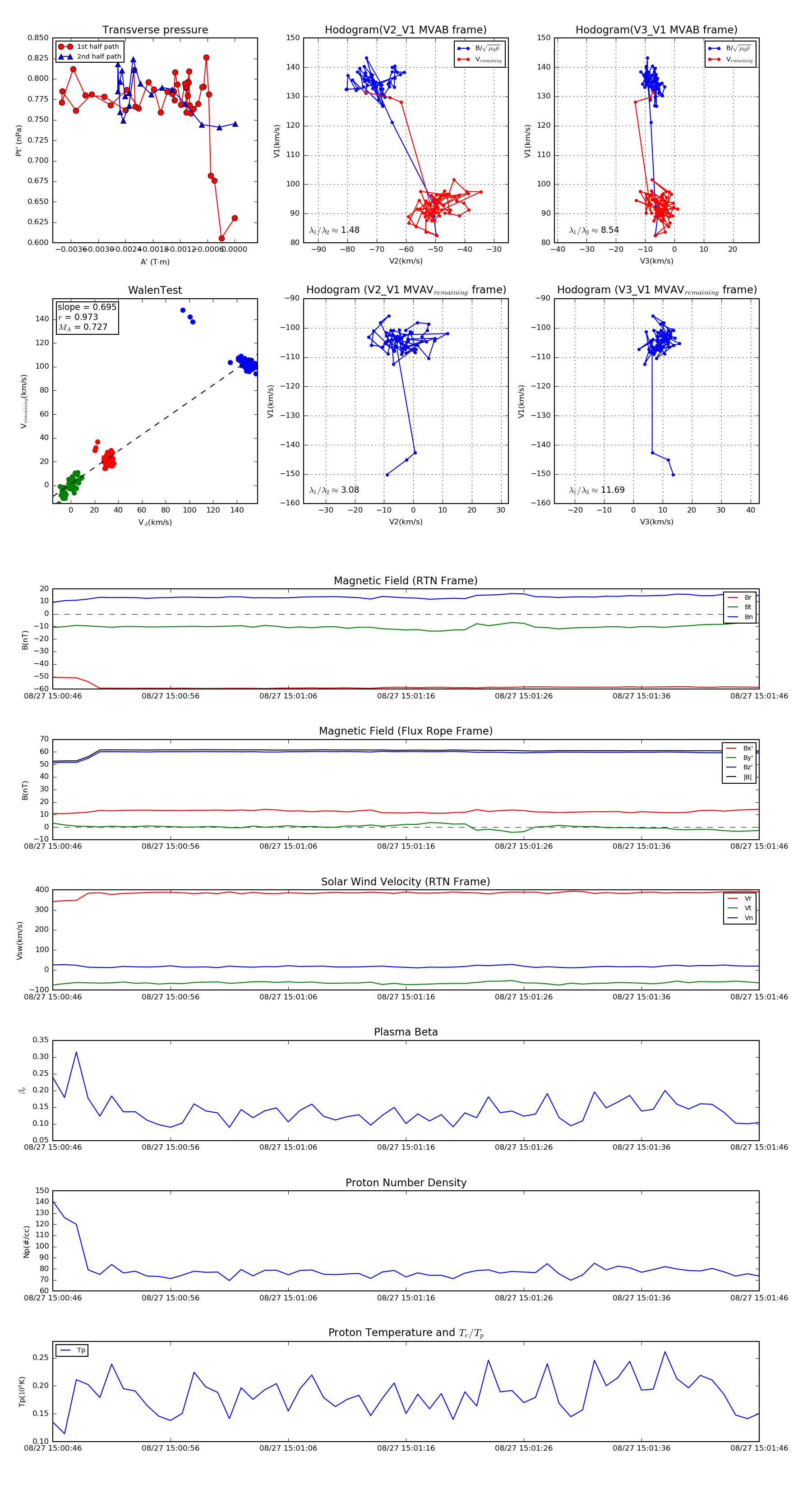
Flux Rope in 2019

Flux Rope Event 2019-08-27 15:00:46 ~ 2019-08-27 15:01:46 (61 seconds)


plot