HOME   LIST
‹–   –›

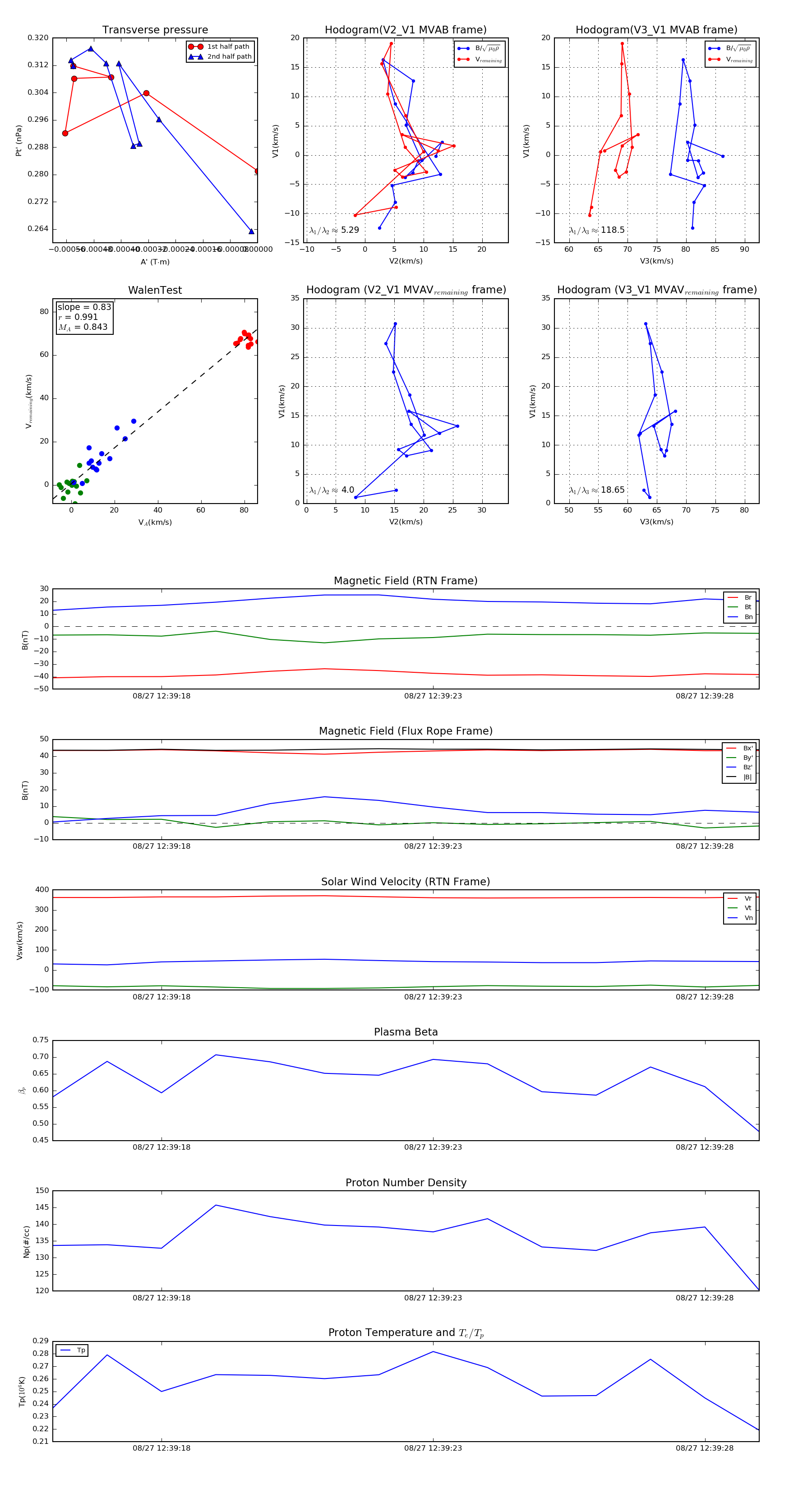
Flux Rope in 2019

Flux Rope Event 2019-08-27 12:39:16 ~ 2019-08-27 12:39:29 (14 seconds)


plot