HOME   LIST
‹–   –›

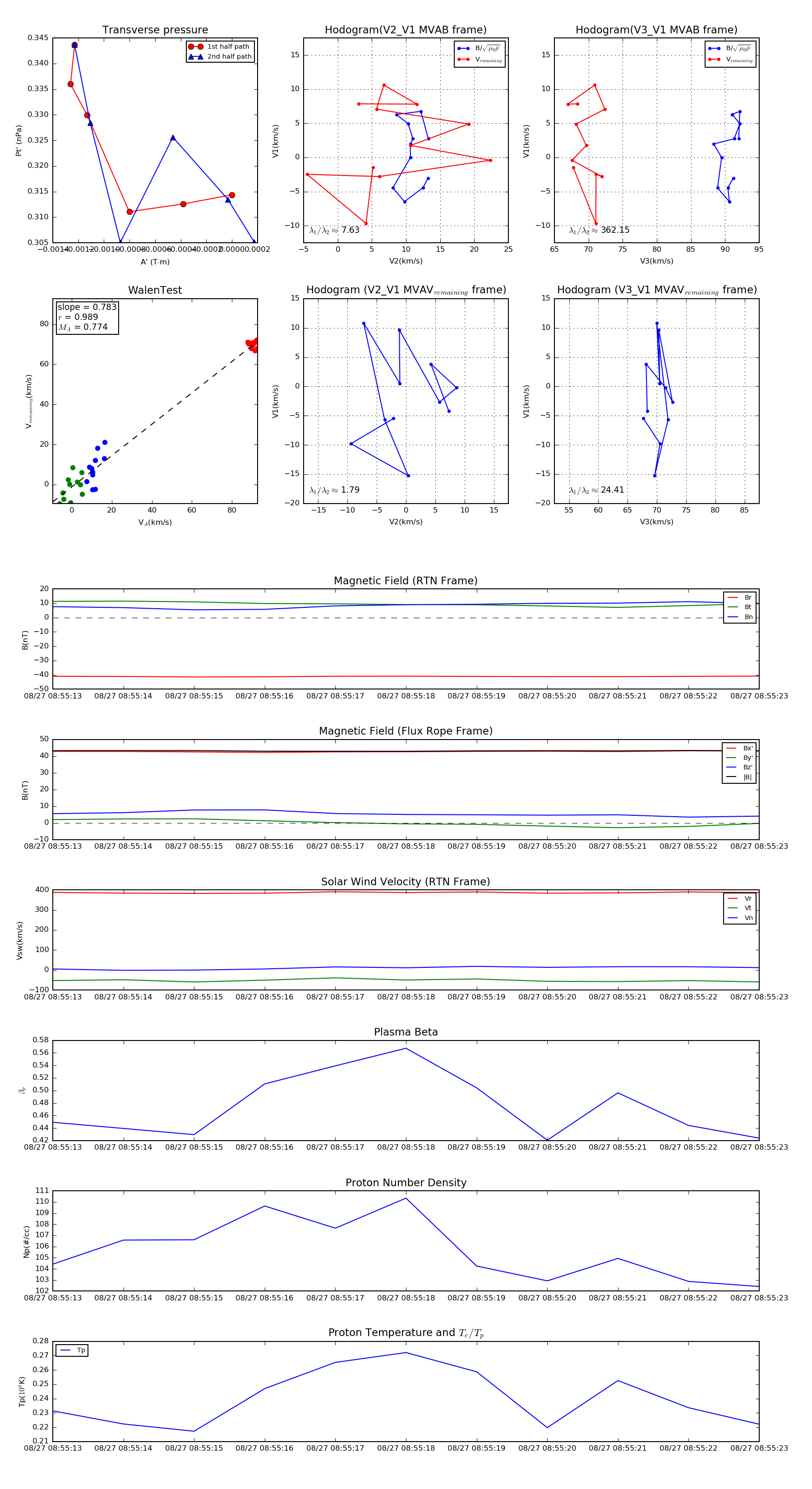
Flux Rope in 2019

Flux Rope Event 2019-08-27 08:55:13 ~ 2019-08-27 08:55:23 (11 seconds)


plot