HOME   LIST
‹–   –›

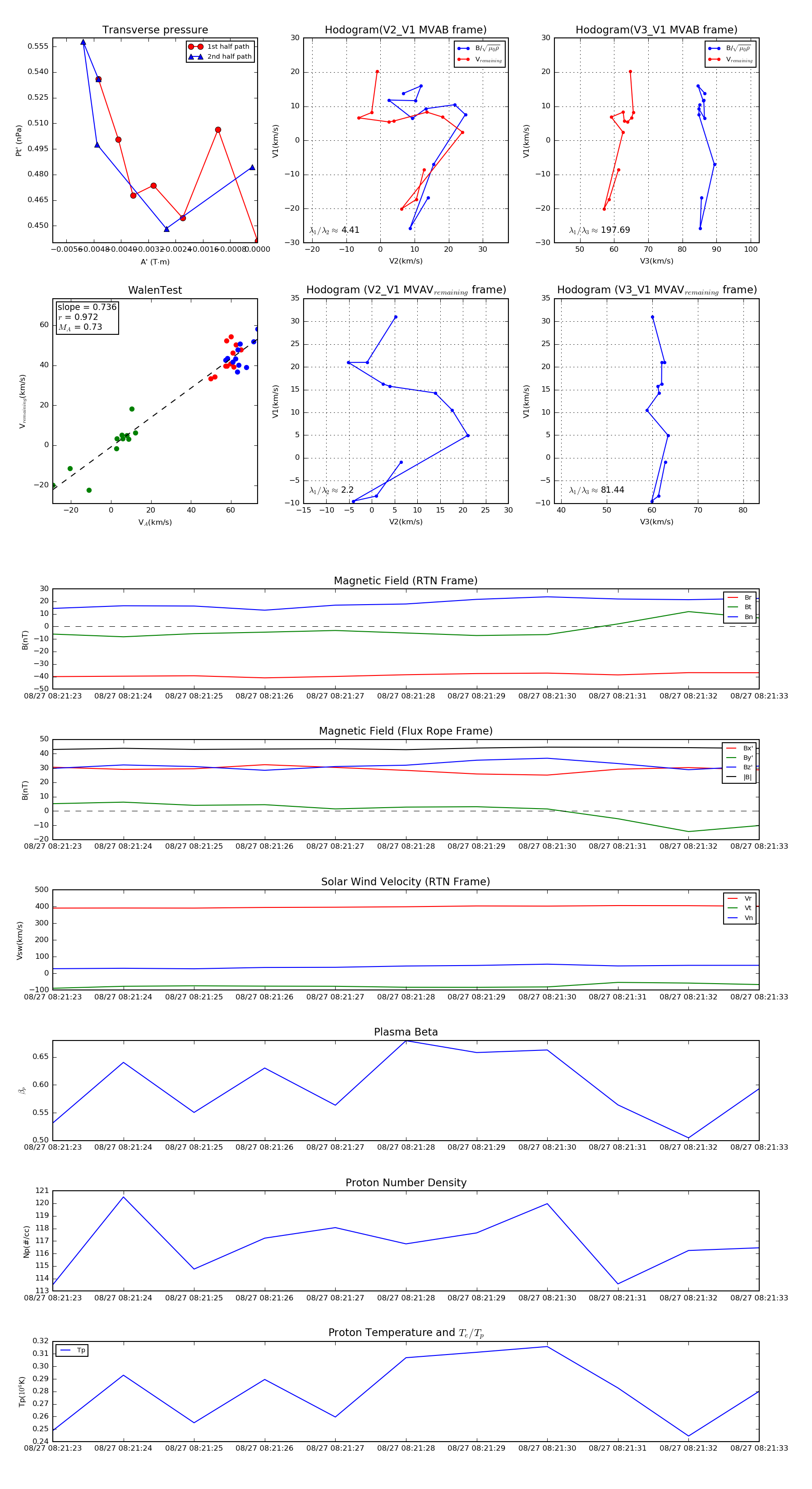
Flux Rope in 2019

Flux Rope Event 2019-08-27 08:21:23 ~ 2019-08-27 08:21:33 (11 seconds)


plot