HOME   LIST
‹–   –›

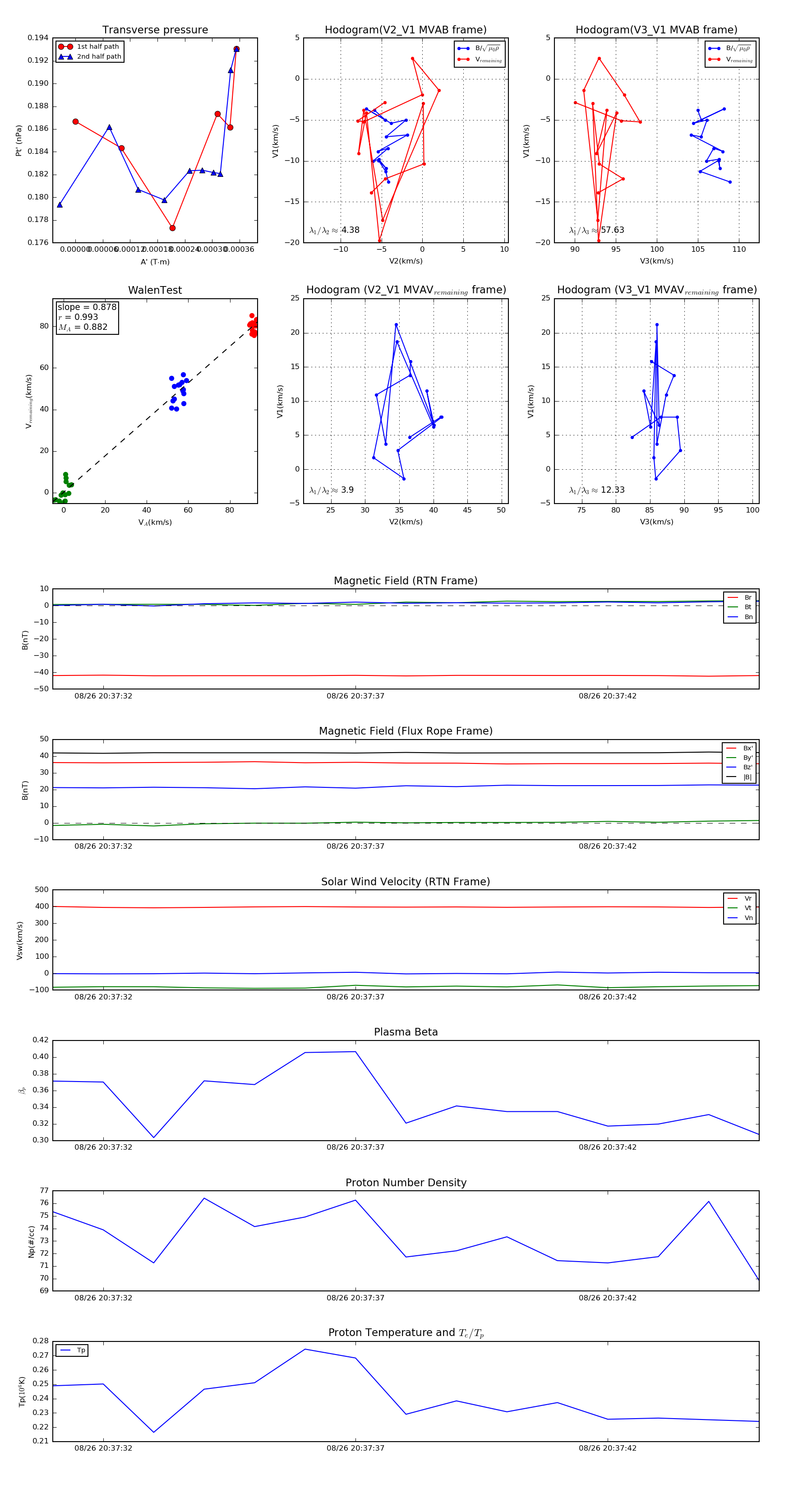
Flux Rope in 2019

Flux Rope Event 2019-08-26 20:37:31 ~ 2019-08-26 20:37:45 (15 seconds)


plot