HOME   LIST
‹–   –›

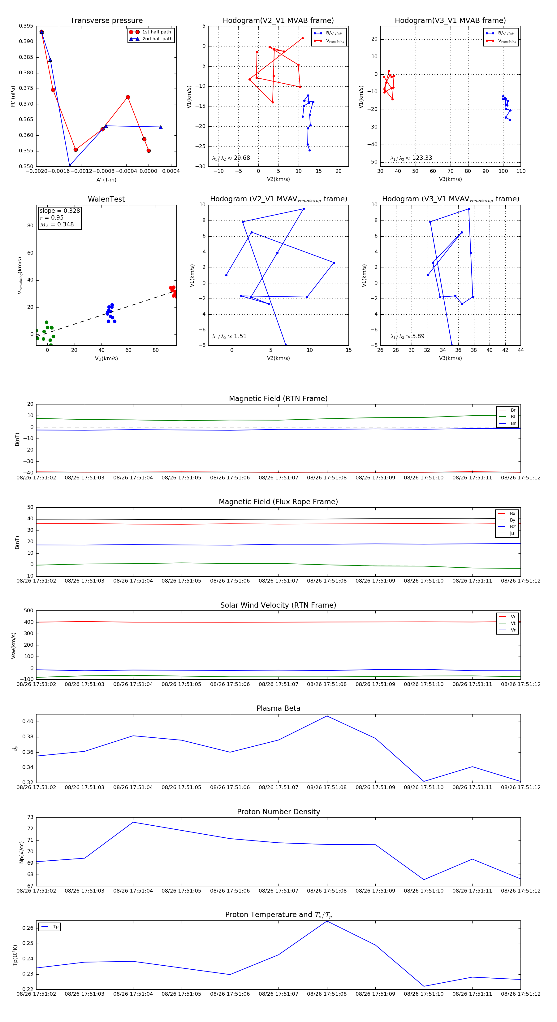
Flux Rope in 2019

Flux Rope Event 2019-08-26 17:51:02 ~ 2019-08-26 17:51:12 (11 seconds)


plot