HOME   LIST
‹–   –›

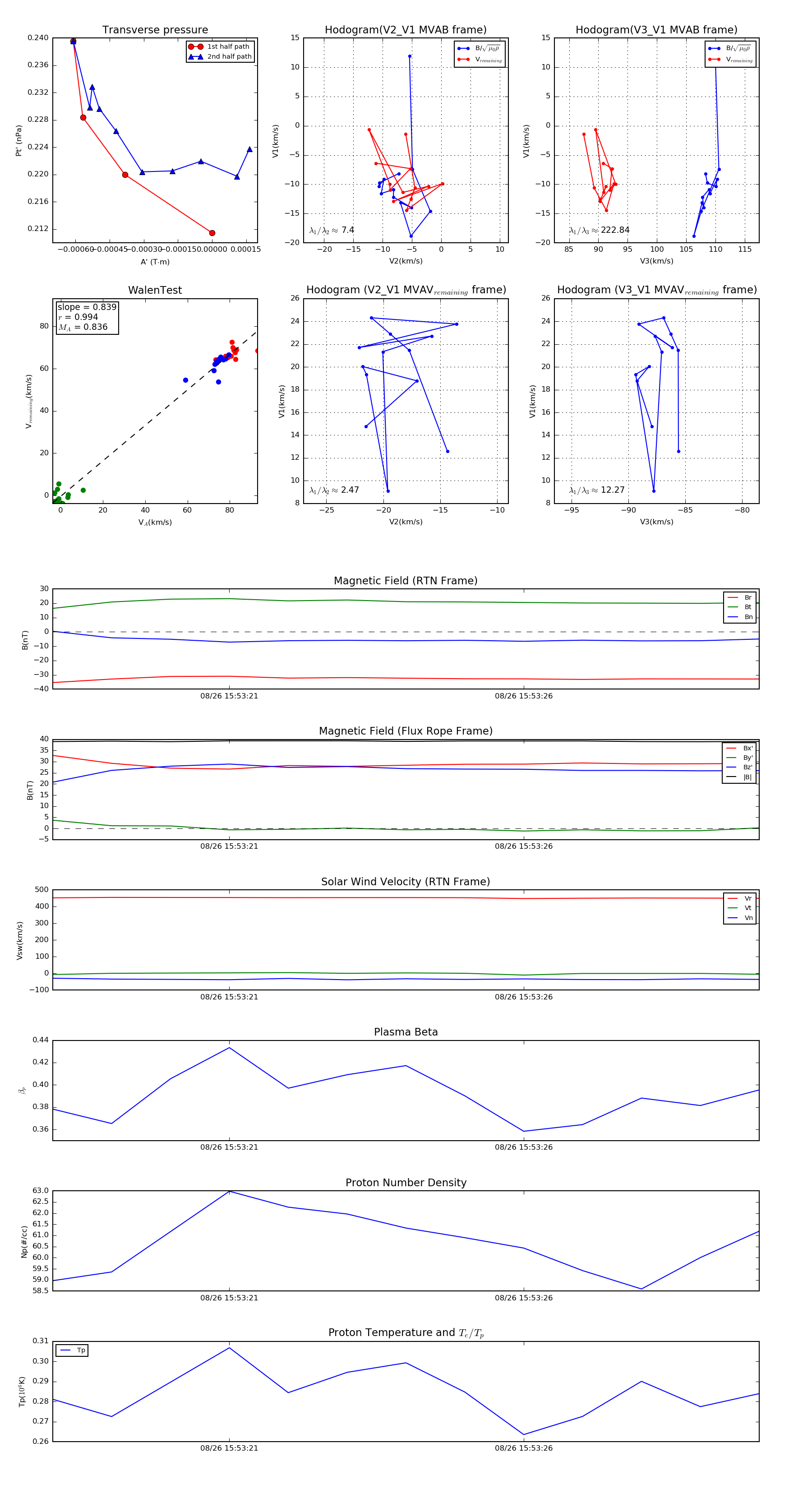
Flux Rope in 2019

Flux Rope Event 2019-08-26 15:53:18 ~ 2019-08-26 15:53:30 (13 seconds)


plot