HOME   LIST
‹–   –›

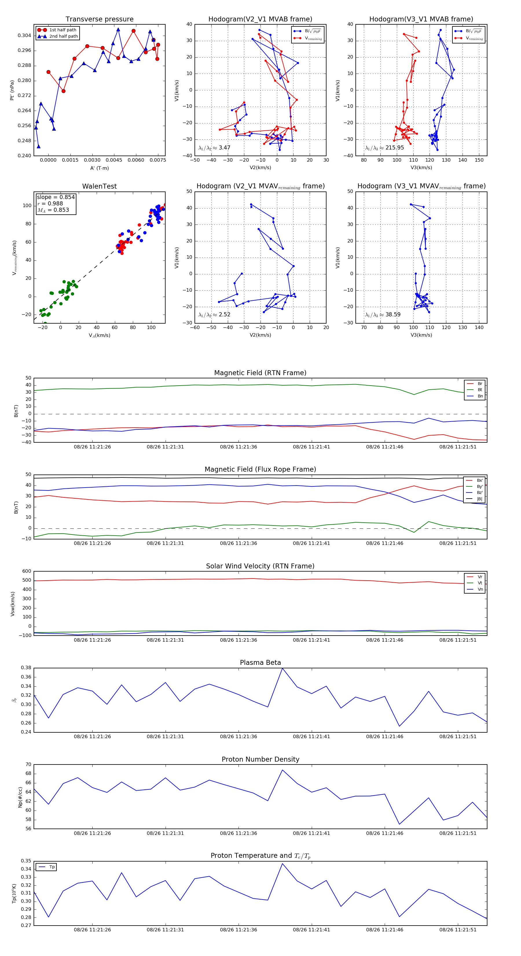
Flux Rope in 2019

Flux Rope Event 2019-08-26 11:21:22 ~ 2019-08-26 11:21:53 (32 seconds)


plot