HOME   LIST
‹–   –›

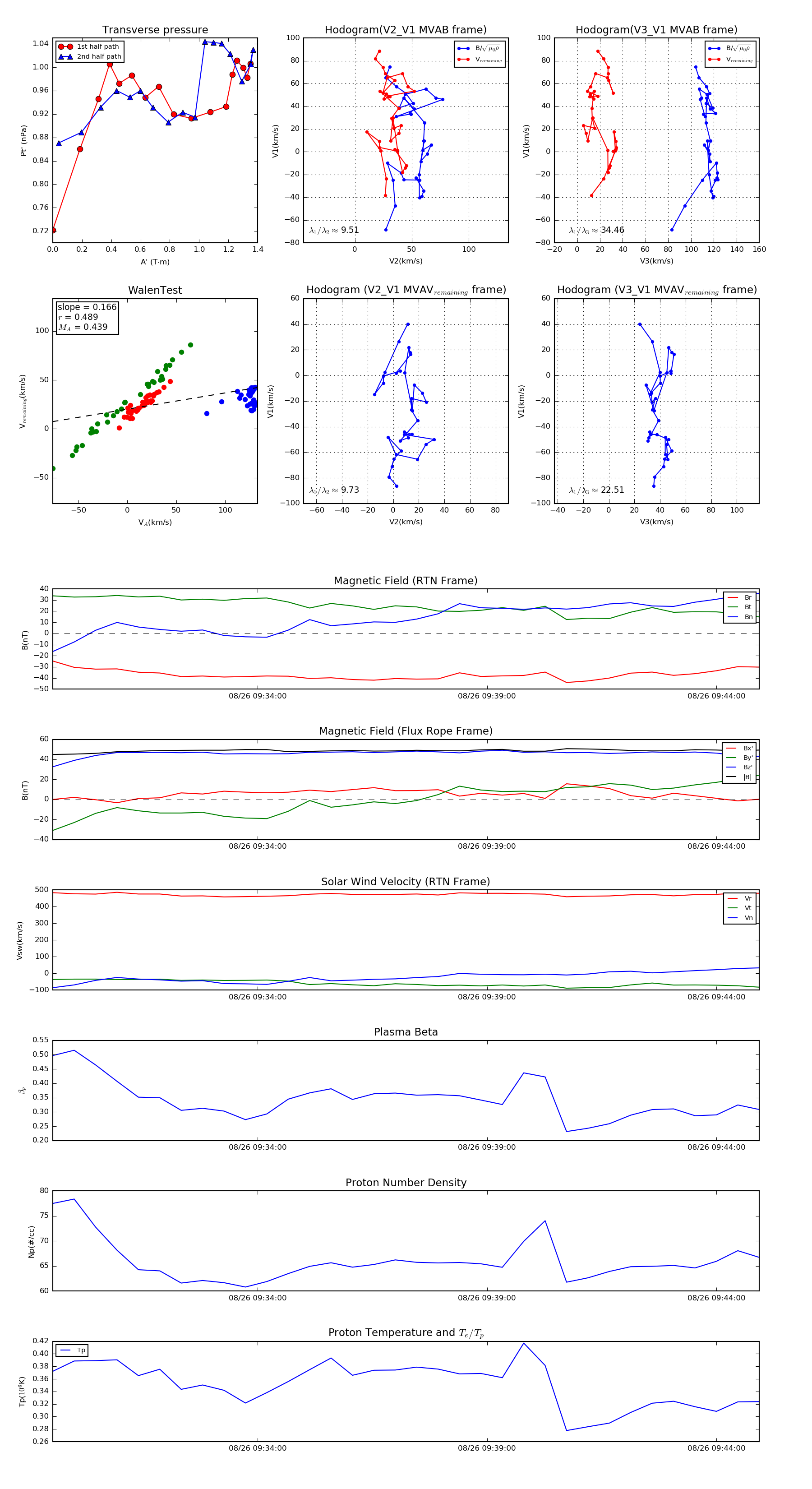
Flux Rope in 2019

Flux Rope Event 2019-08-26 09:29:32 ~ 2019-08-26 09:44:56 (925 seconds)


plot