HOME   LIST
‹–   –›

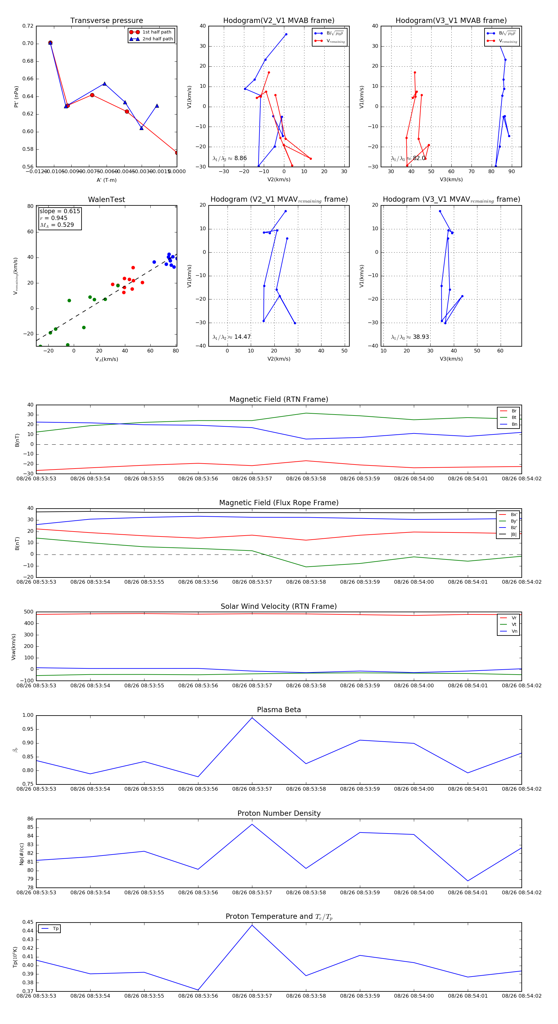
Flux Rope in 2019

Flux Rope Event 2019-08-26 08:53:53 ~ 2019-08-26 08:54:02 (10 seconds)


plot