HOME   LIST
‹–   –›

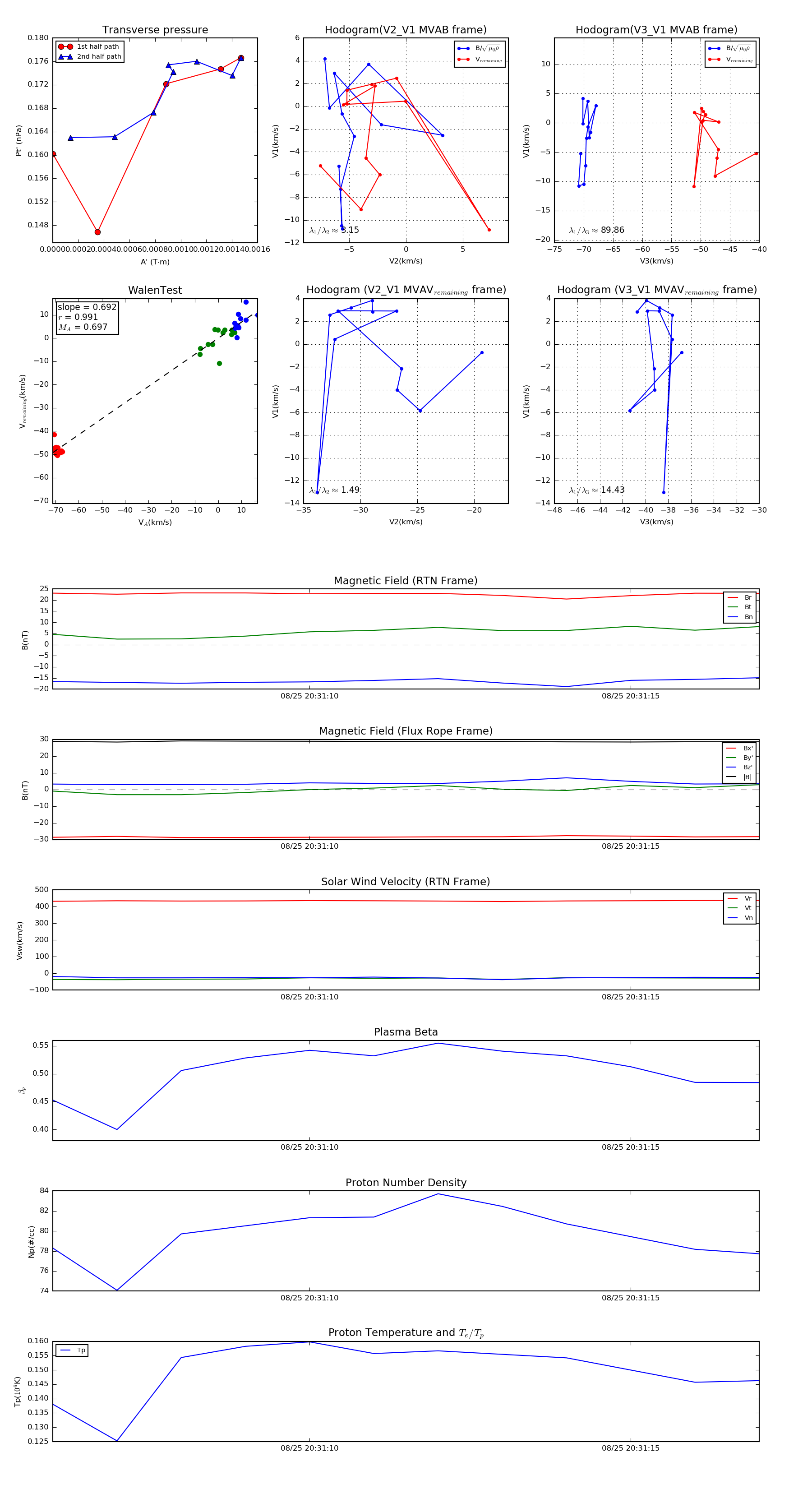
Flux Rope in 2019

Flux Rope Event 2019-08-25 20:31:06 ~ 2019-08-25 20:31:17 (12 seconds)


plot