HOME   LIST
‹–   –›

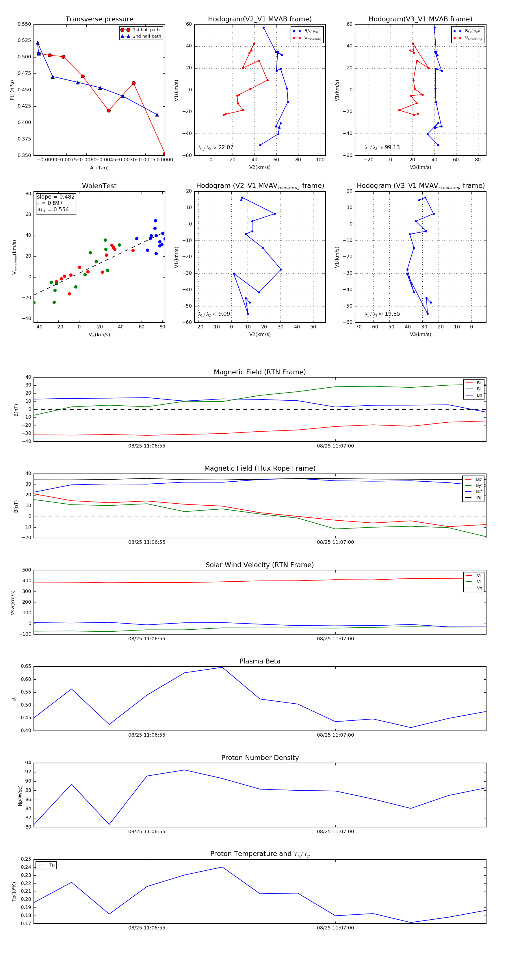
Flux Rope in 2019

Flux Rope Event 2019-08-25 11:06:52 ~ 2019-08-25 11:07:04 (13 seconds)


plot