HOME   LIST
‹–   –›

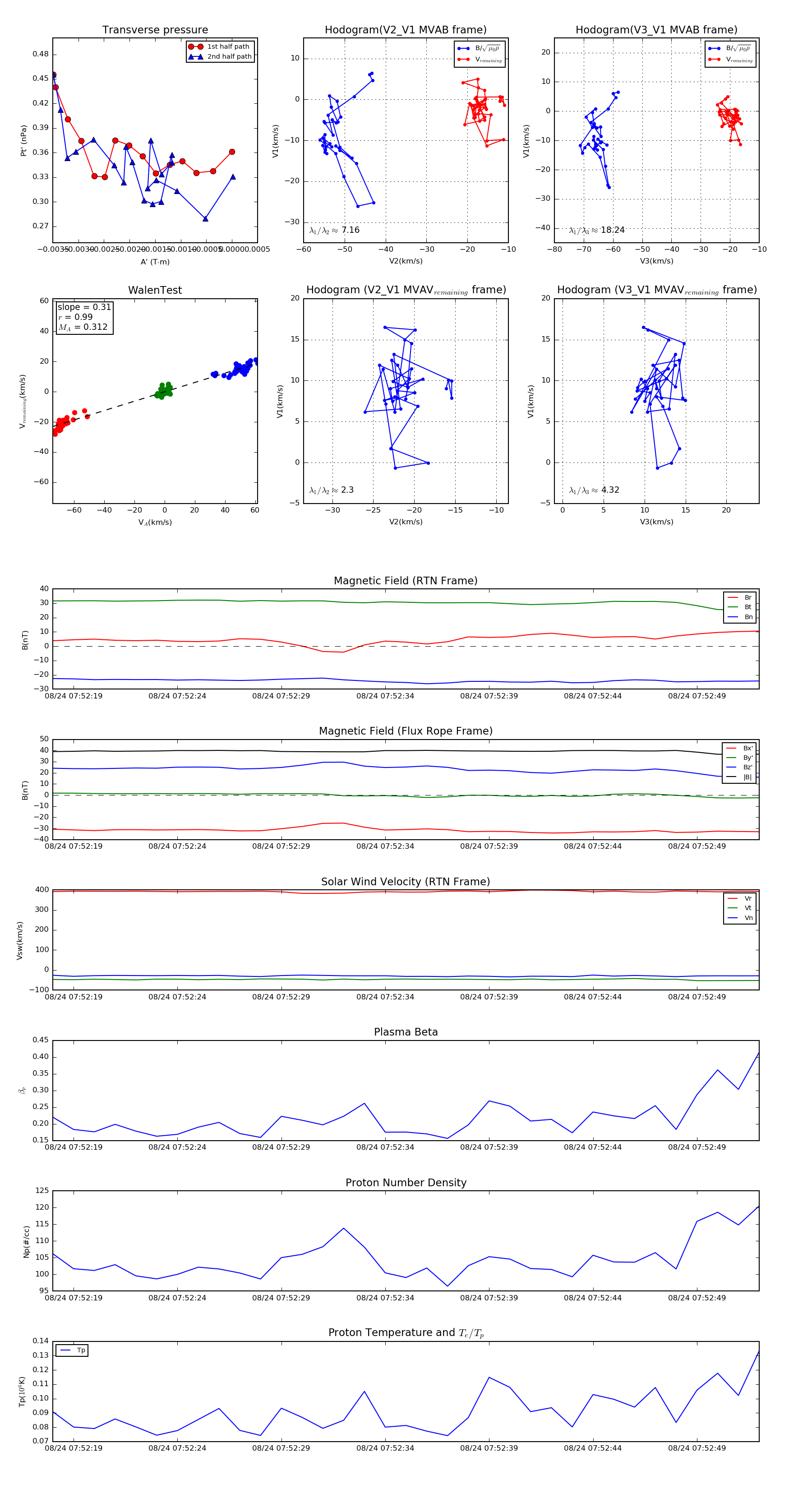
Flux Rope in 2019

Flux Rope Event 2019-08-24 07:52:18 ~ 2019-08-24 07:52:52 (35 seconds)


plot