HOME   LIST
‹–   –›

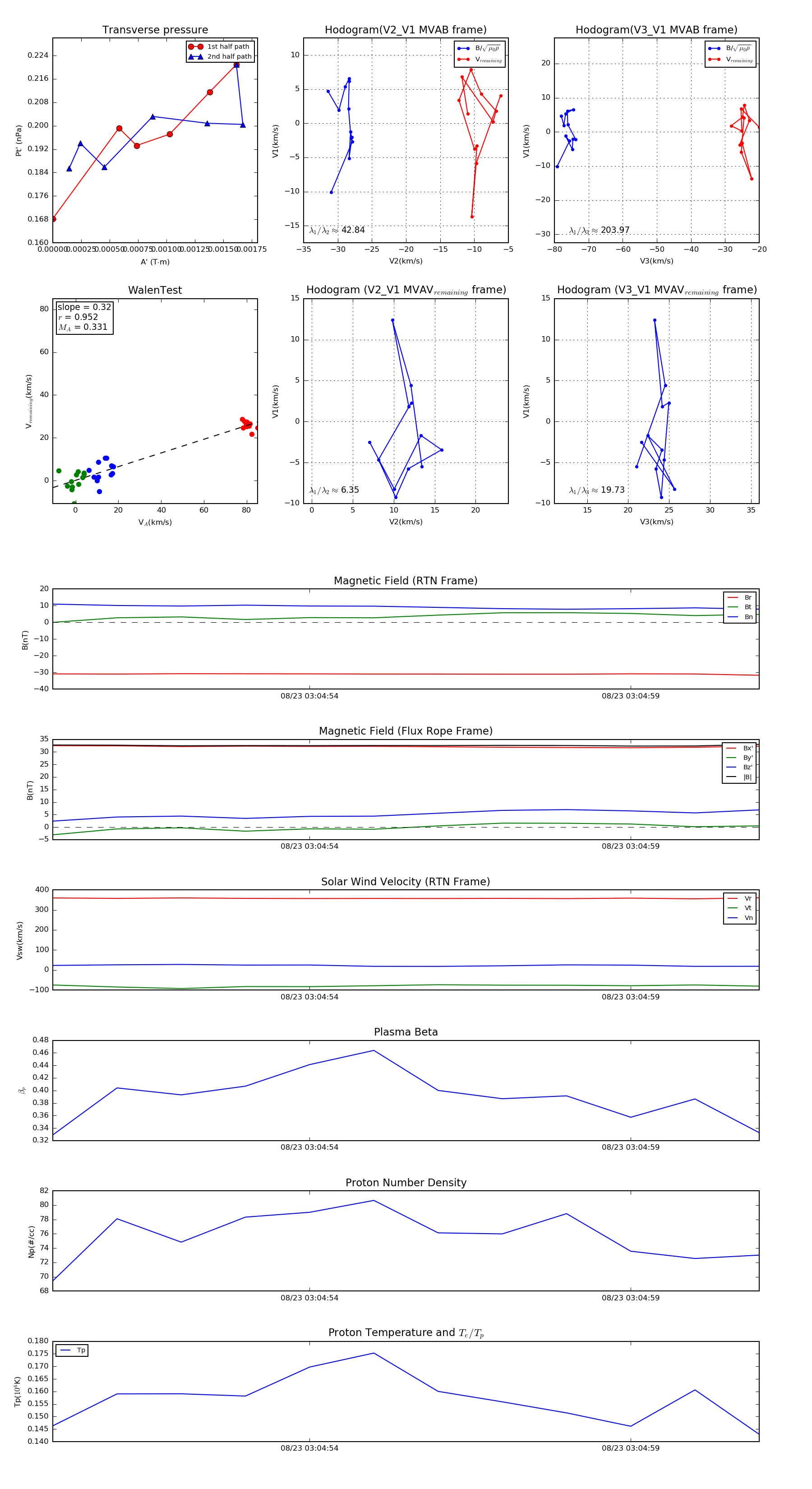
Flux Rope in 2019

Flux Rope Event 2019-08-23 03:04:50 ~ 2019-08-23 03:05:01 (12 seconds)


plot