HOME   LIST
‹–   –›

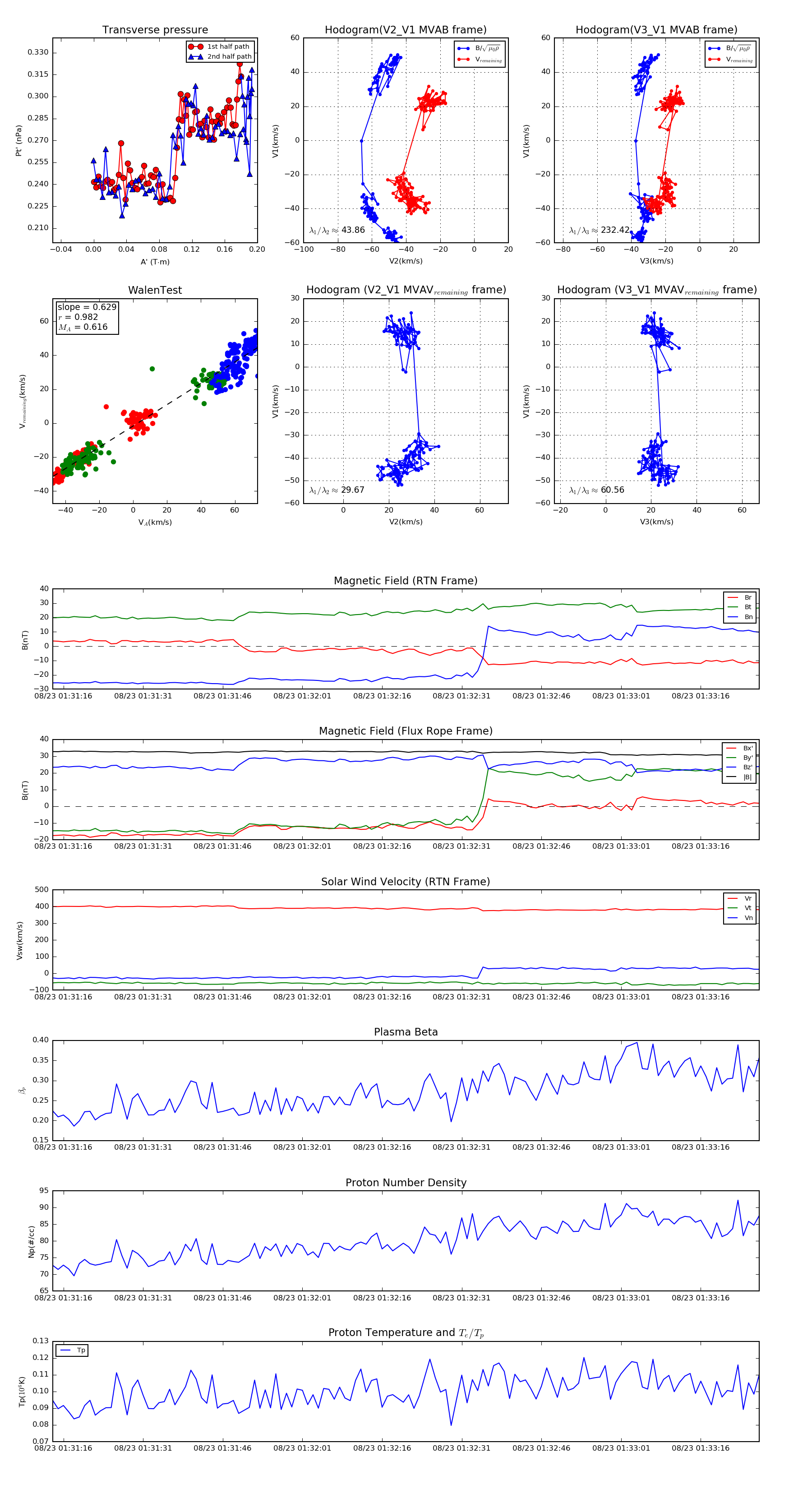
Flux Rope in 2019

Flux Rope Event 2019-08-23 01:31:14 ~ 2019-08-23 01:33:27 (134 seconds)


plot