HOME   LIST
‹–   –›

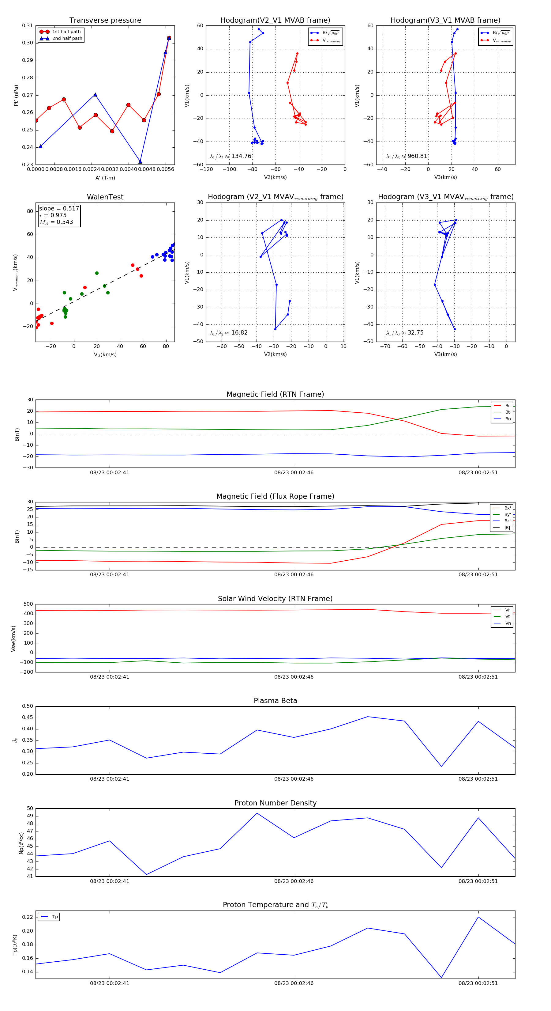
Flux Rope in 2019

Flux Rope Event 2019-08-23 00:02:39 ~ 2019-08-23 00:02:52 (14 seconds)


plot