HOME   LIST
‹–   –›

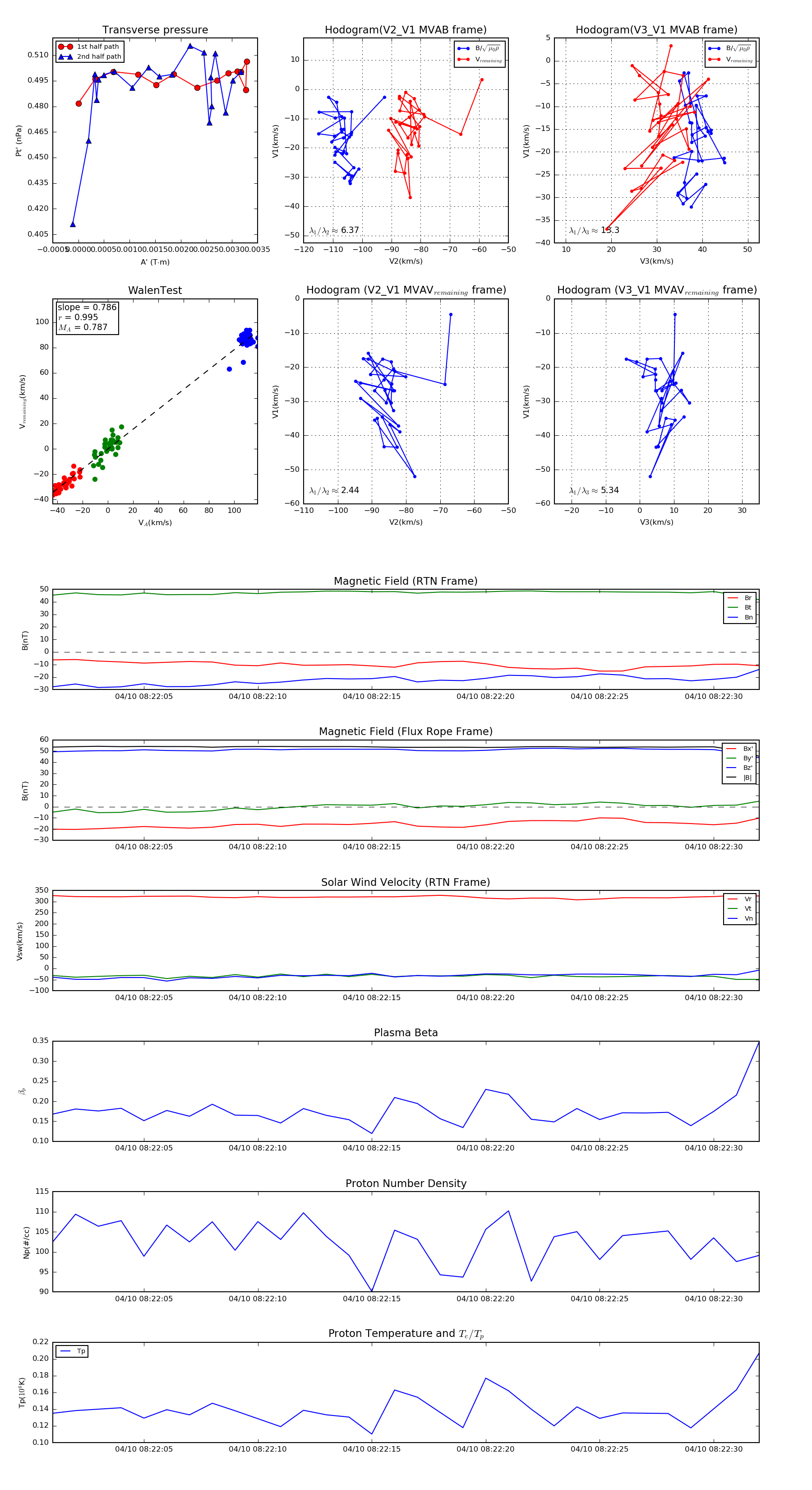
Flux Rope in 2019

Flux Rope Event 2019-04-10 08:22:01 ~ 2019-04-10 08:22:32 (32 seconds)


plot