HOME   LIST
‹–   –›

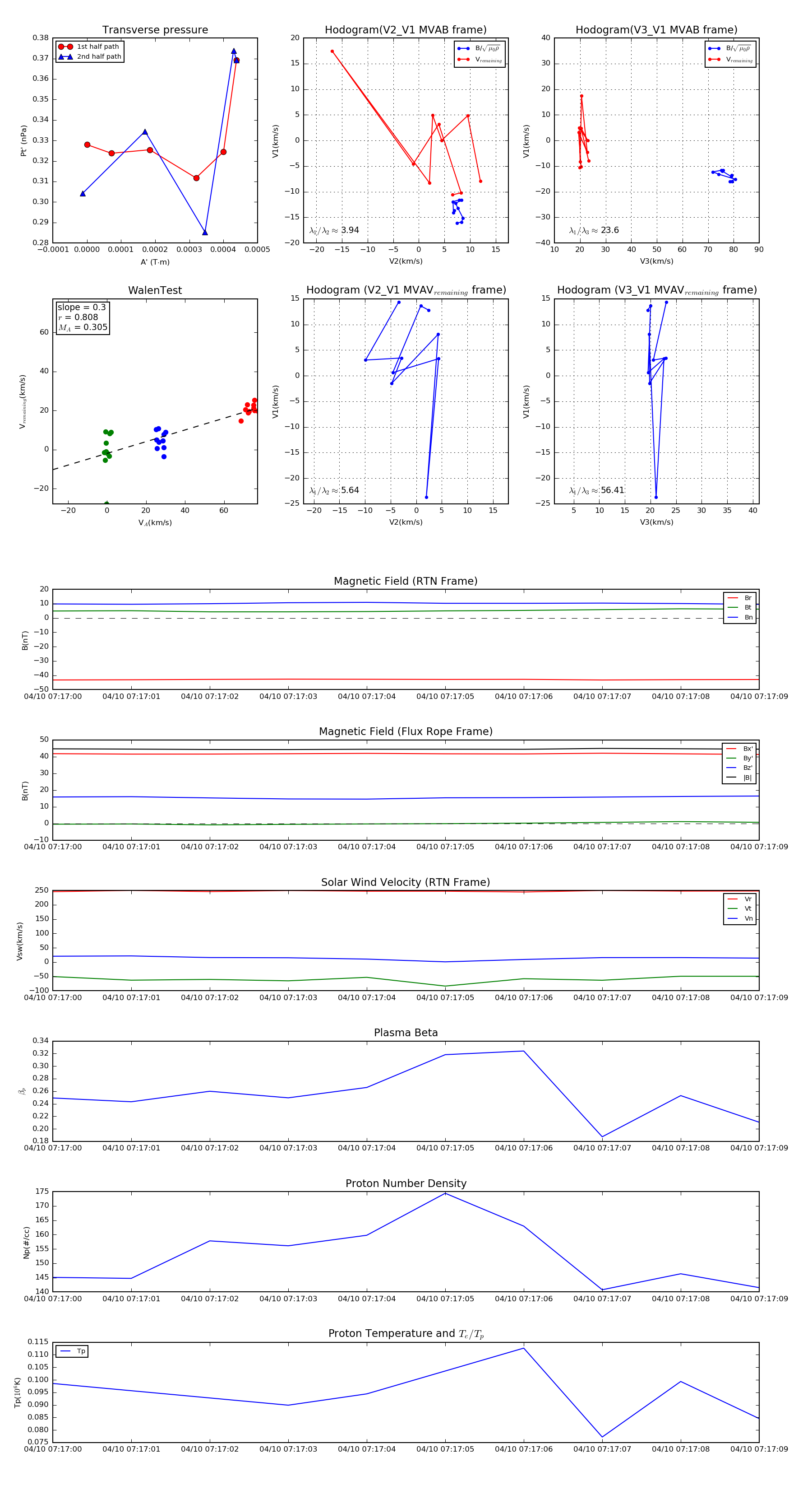
Flux Rope in 2019

Flux Rope Event 2019-04-10 07:17:00 ~ 2019-04-10 07:17:09 (10 seconds)


plot