HOME   LIST
‹–   –›

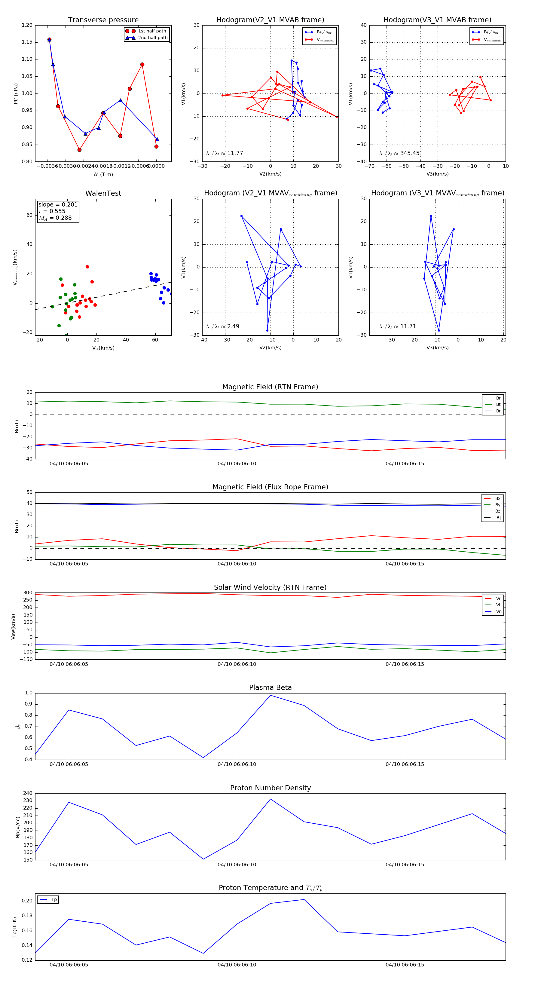
Flux Rope in 2019

Flux Rope Event 2019-04-10 06:06:04 ~ 2019-04-10 06:06:18 (15 seconds)


plot