HOME   LIST
‹–   –›

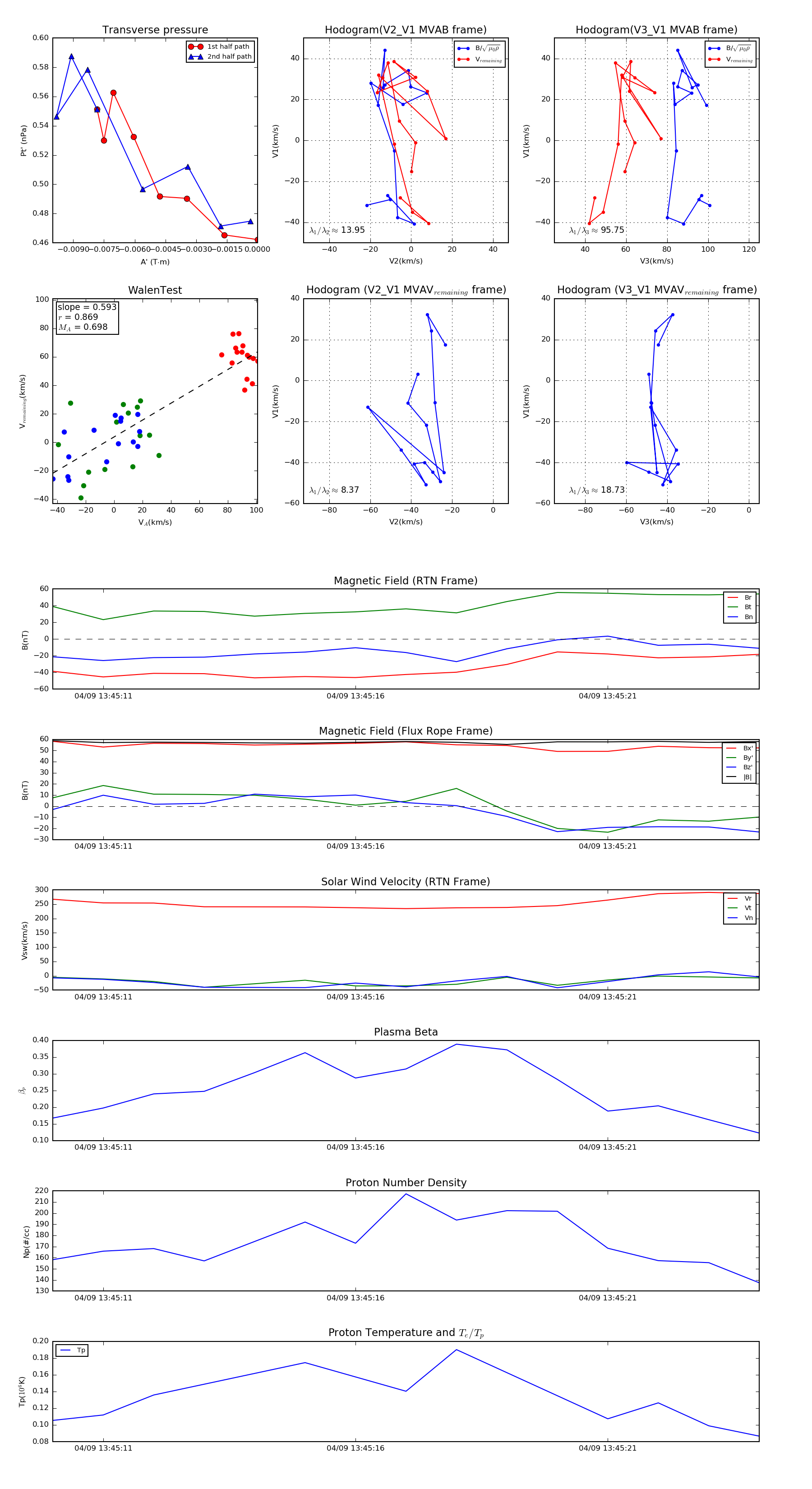
Flux Rope in 2019

Flux Rope Event 2019-04-09 13:45:10 ~ 2019-04-09 13:45:24 (15 seconds)


plot