HOME   LIST
‹–   –›

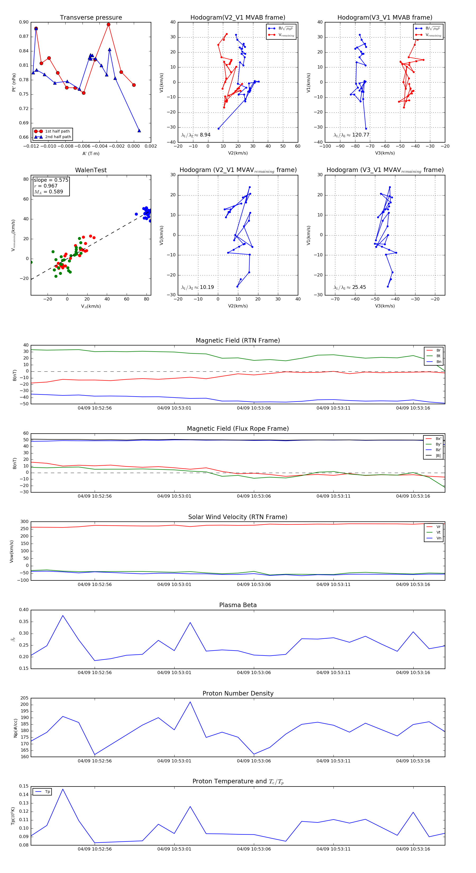
Flux Rope in 2019

Flux Rope Event 2019-04-09 10:52:52 ~ 2019-04-09 10:53:18 (27 seconds)


plot