HOME   LIST
‹–   –›

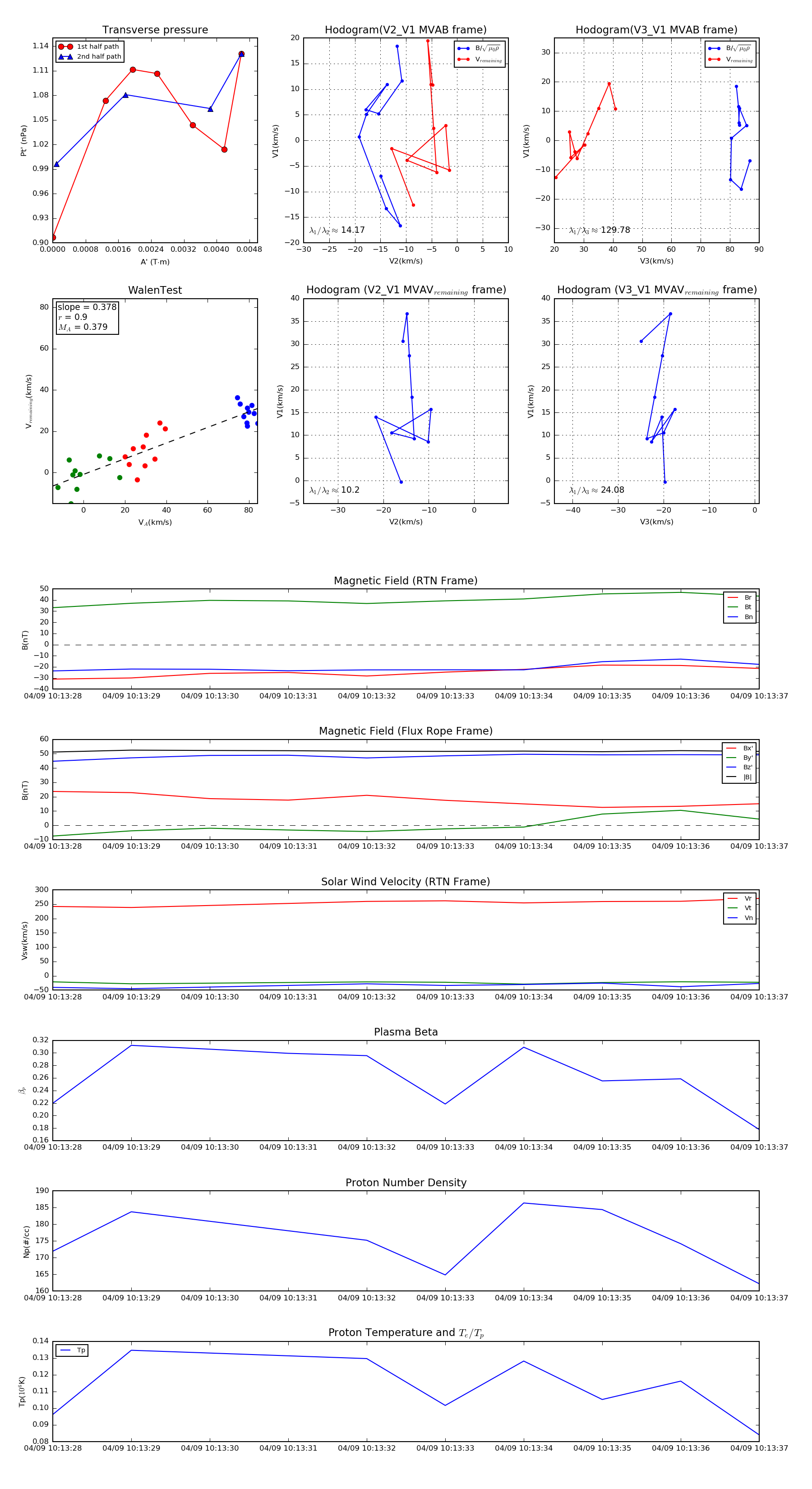
Flux Rope in 2019

Flux Rope Event 2019-04-09 10:13:28 ~ 2019-04-09 10:13:37 (10 seconds)


plot