HOME   LIST
‹–   –›

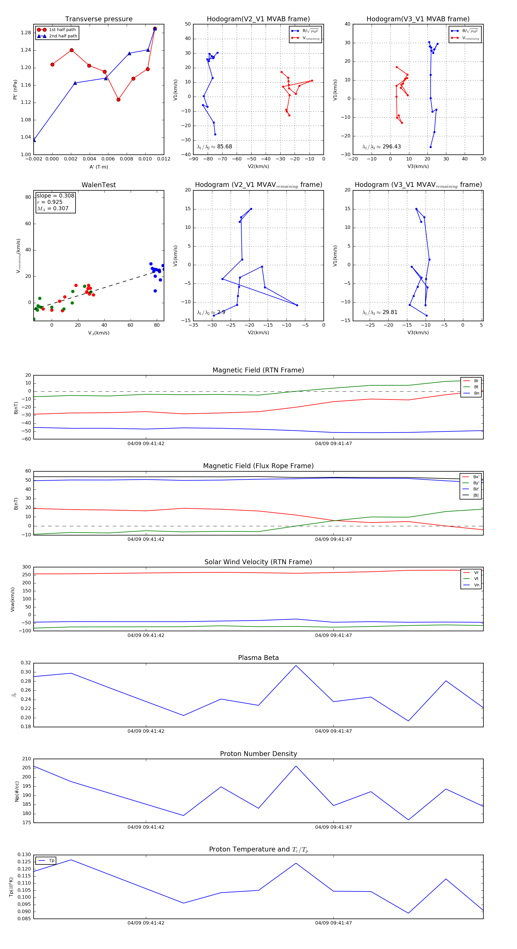
Flux Rope in 2019

Flux Rope Event 2019-04-09 09:41:39 ~ 2019-04-09 09:41:51 (13 seconds)


plot