HOME   LIST
‹–   –›

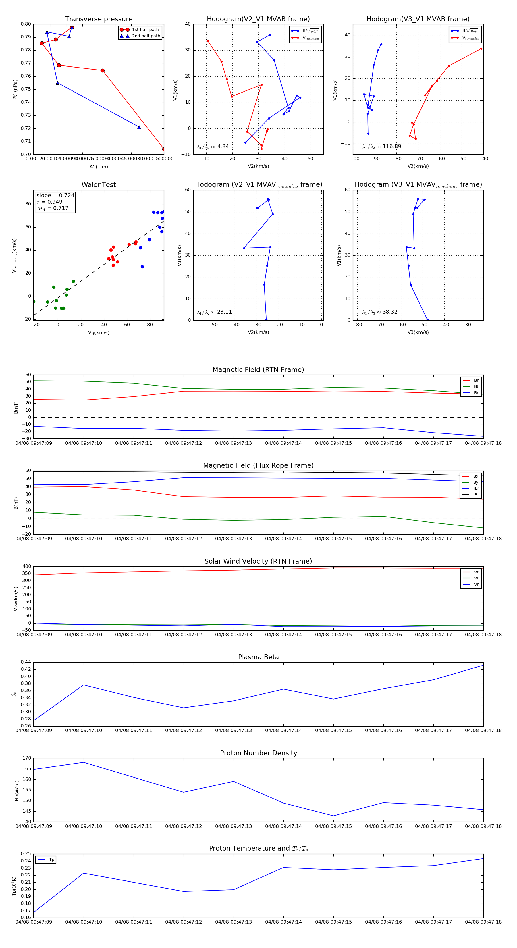
Flux Rope in 2019

Flux Rope Event 2019-04-08 09:47:09 ~ 2019-04-08 09:47:18 (10 seconds)


plot