HOME   LIST
‹–   –›

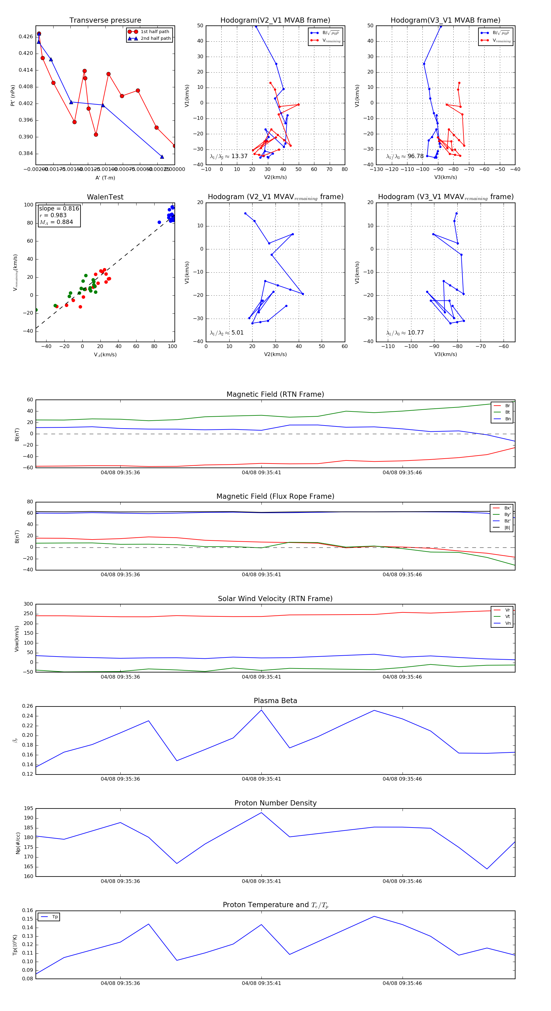
Flux Rope in 2019

Flux Rope Event 2019-04-08 09:35:33 ~ 2019-04-08 09:35:50 (18 seconds)


plot