HOME   LIST
‹–   –›

Flux Rope in 2019

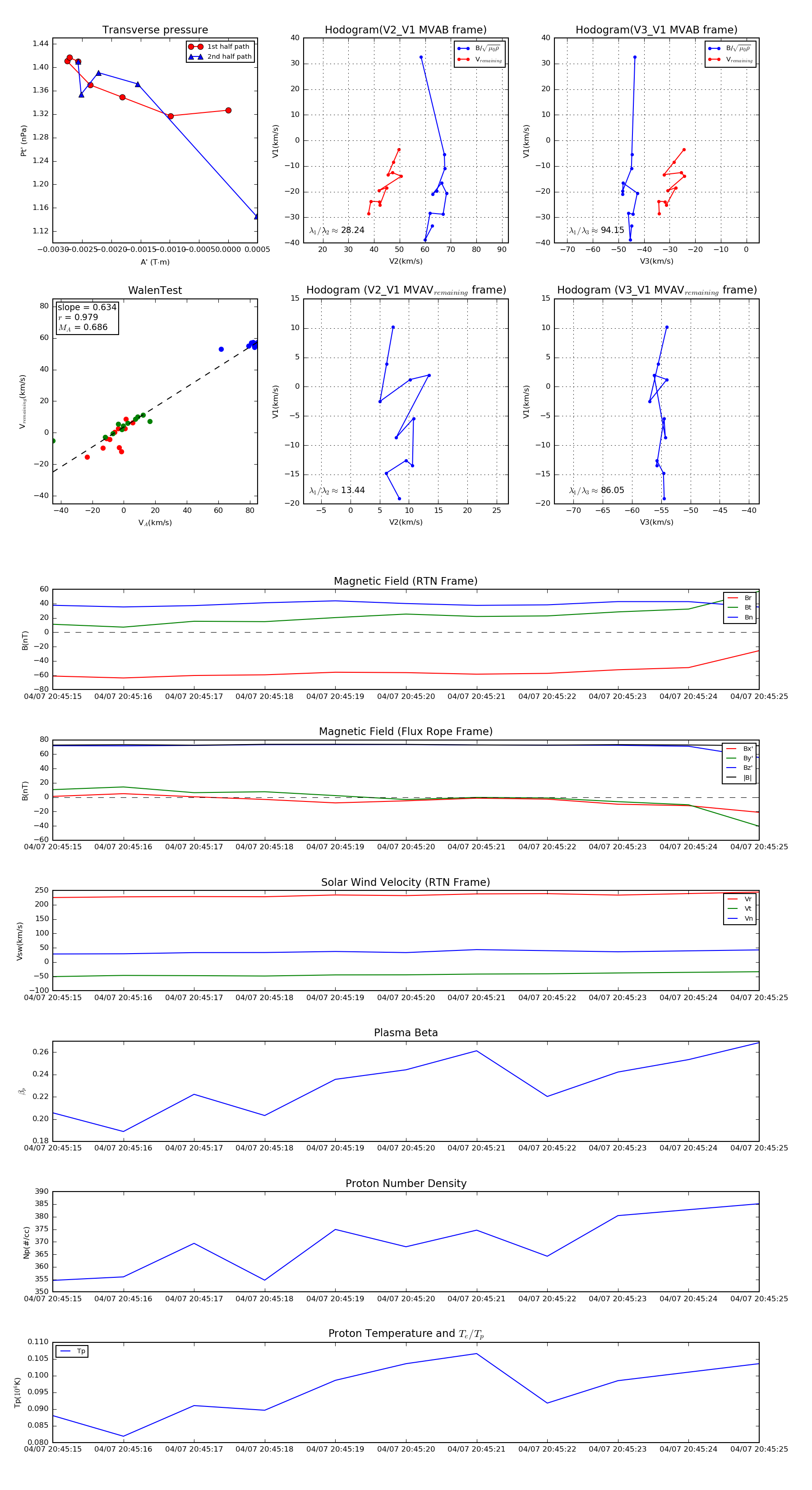
Flux Rope Event 2019-04-07 20:45:15 ~ 2019-04-07 20:45:25 (11 seconds)


plot