HOME   LIST
‹–   –›

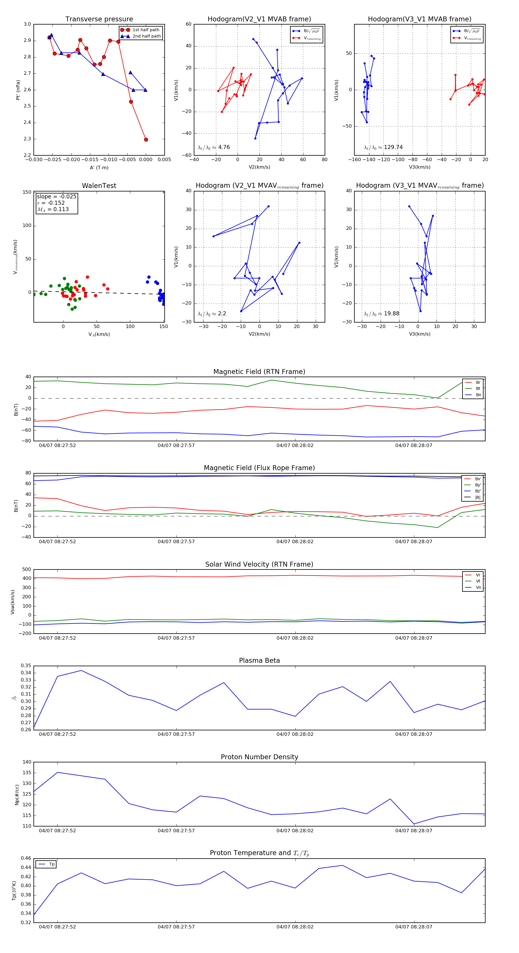
Flux Rope in 2019

Flux Rope Event 2019-04-07 08:27:51 ~ 2019-04-07 08:28:10 (20 seconds)


plot