HOME   LIST
‹–   –›

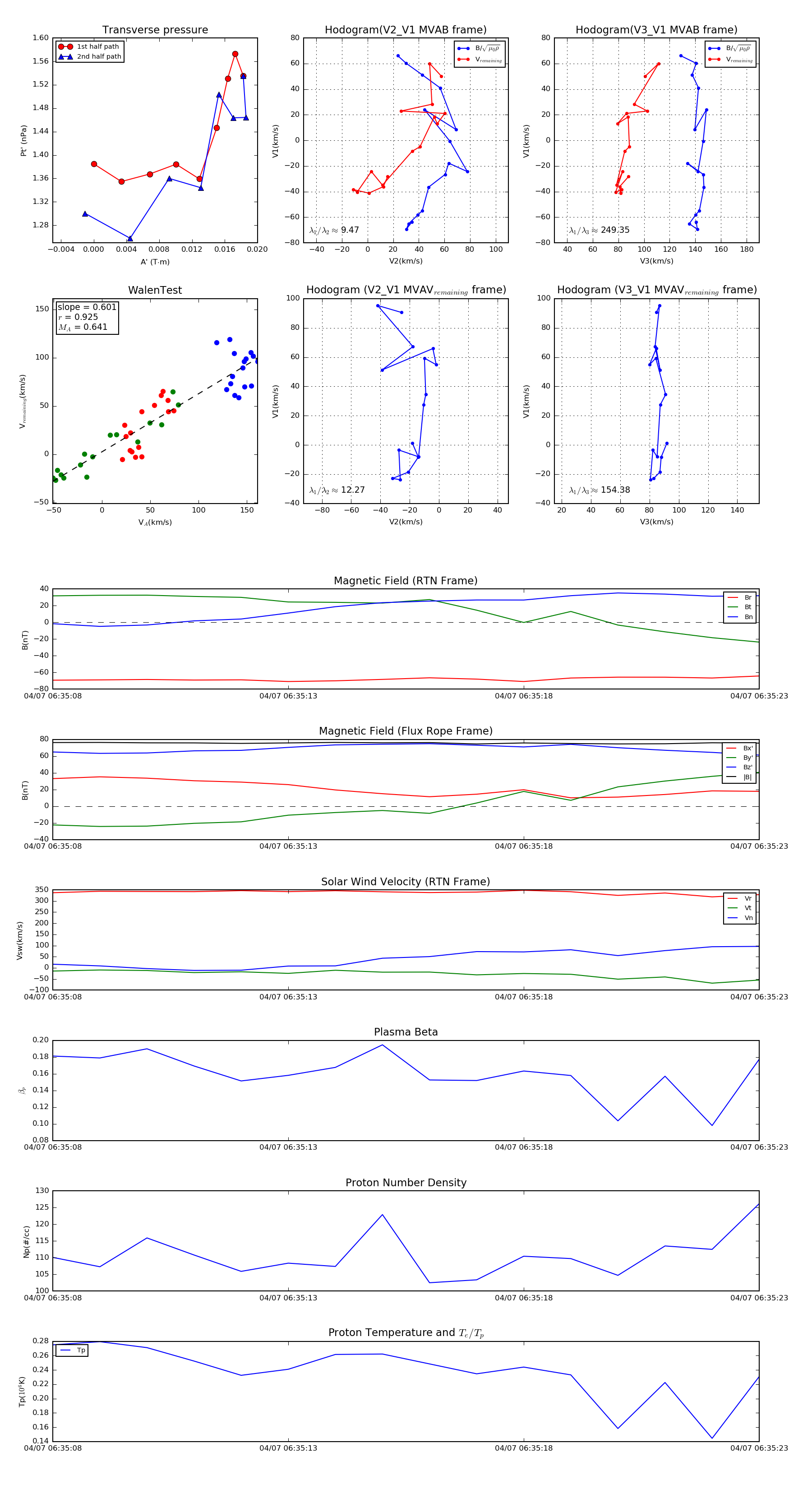
Flux Rope in 2019

Flux Rope Event 2019-04-07 06:35:08 ~ 2019-04-07 06:35:23 (16 seconds)


plot