HOME   LIST
‹–   –›

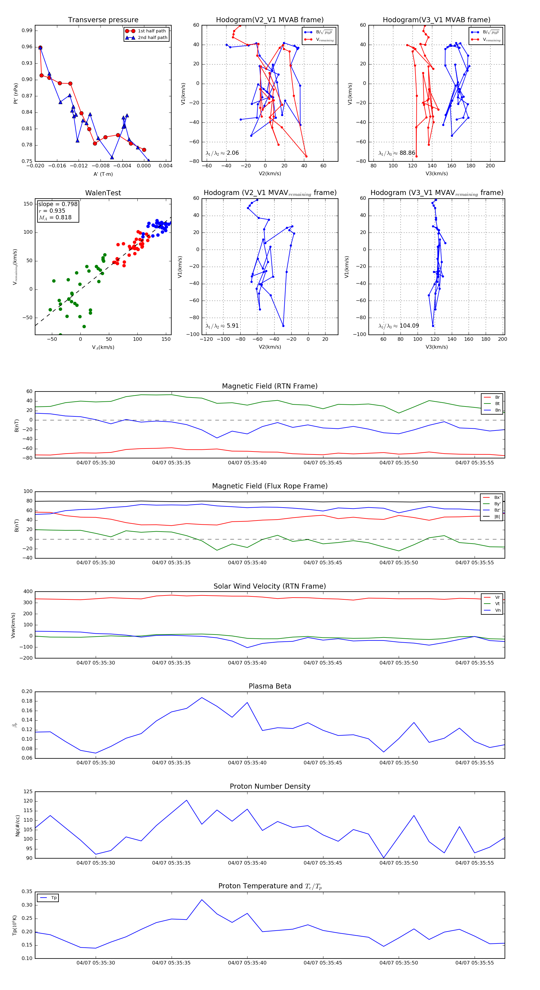
Flux Rope in 2019

Flux Rope Event 2019-04-07 05:35:26 ~ 2019-04-07 05:35:57 (32 seconds)


plot