HOME   LIST
‹–   –›

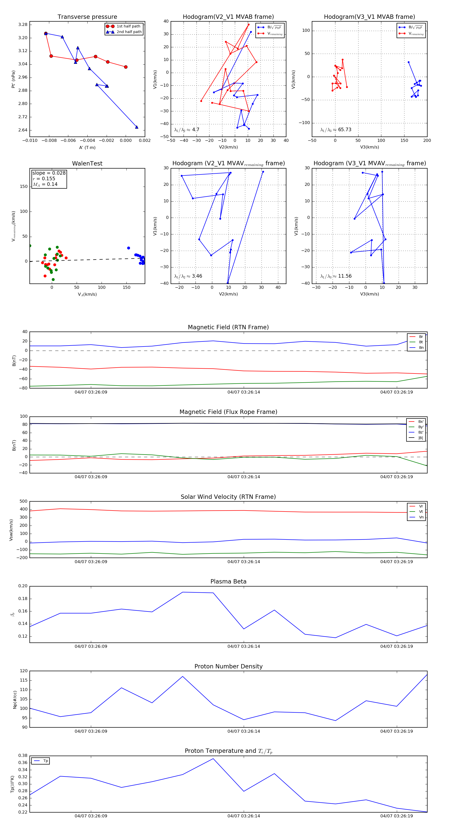
Flux Rope in 2019

Flux Rope Event 2019-04-07 03:26:07 ~ 2019-04-07 03:26:20 (14 seconds)


plot