HOME   LIST
‹–   –›

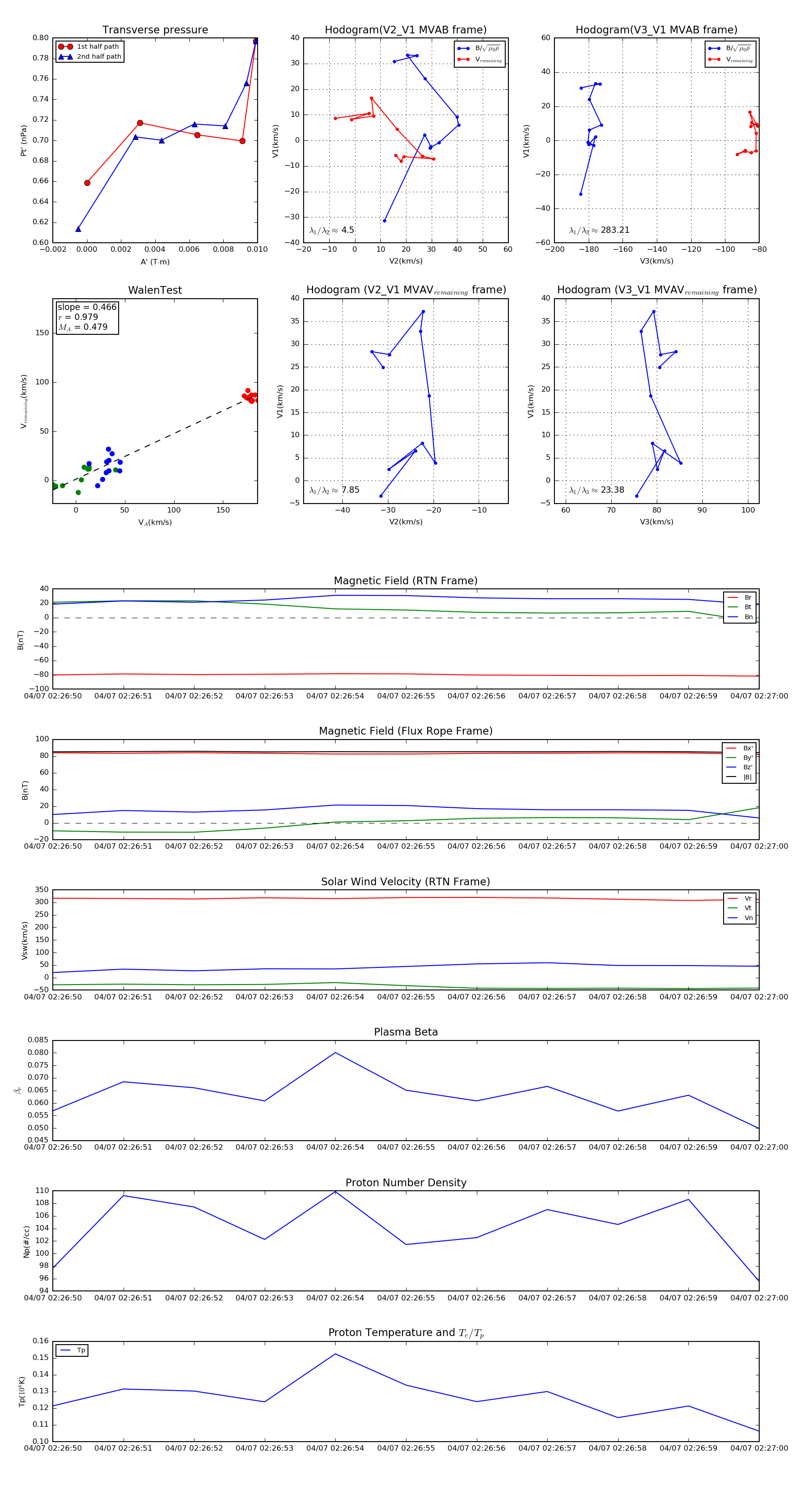
Flux Rope in 2019

Flux Rope Event 2019-04-07 02:26:50 ~ 2019-04-07 02:27:00 (11 seconds)


plot