HOME   LIST
‹–   –›

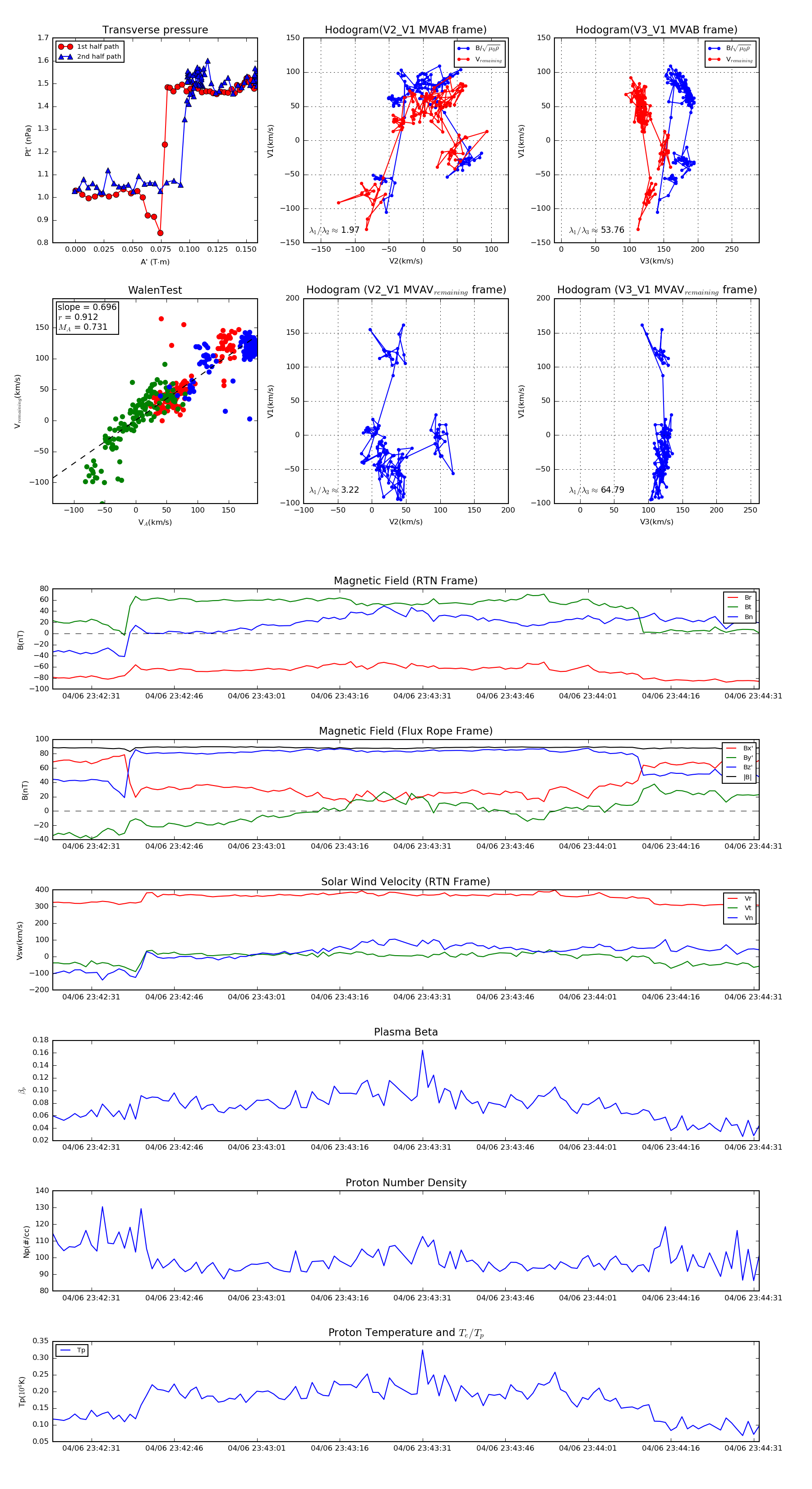
Flux Rope in 2019

Flux Rope Event 2019-04-06 23:42:24 ~ 2019-04-06 23:44:32 (129 seconds)


plot