HOME   LIST
‹–   –›

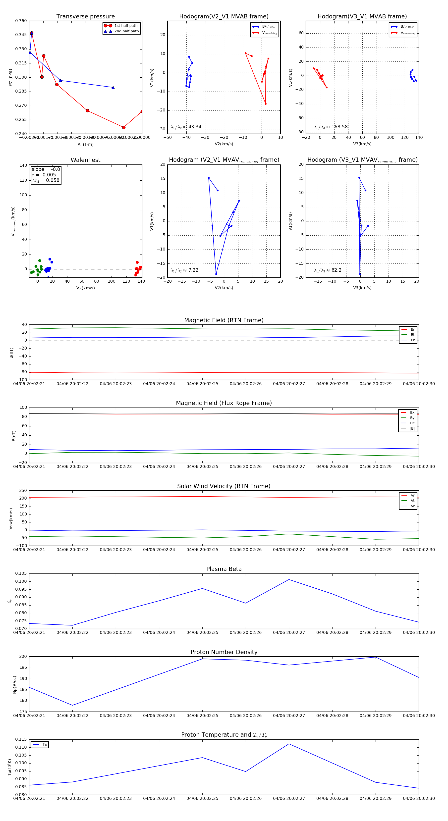
Flux Rope in 2019

Flux Rope Event 2019-04-06 20:02:21 ~ 2019-04-06 20:02:30 (10 seconds)


plot