HOME   LIST
‹–   –›

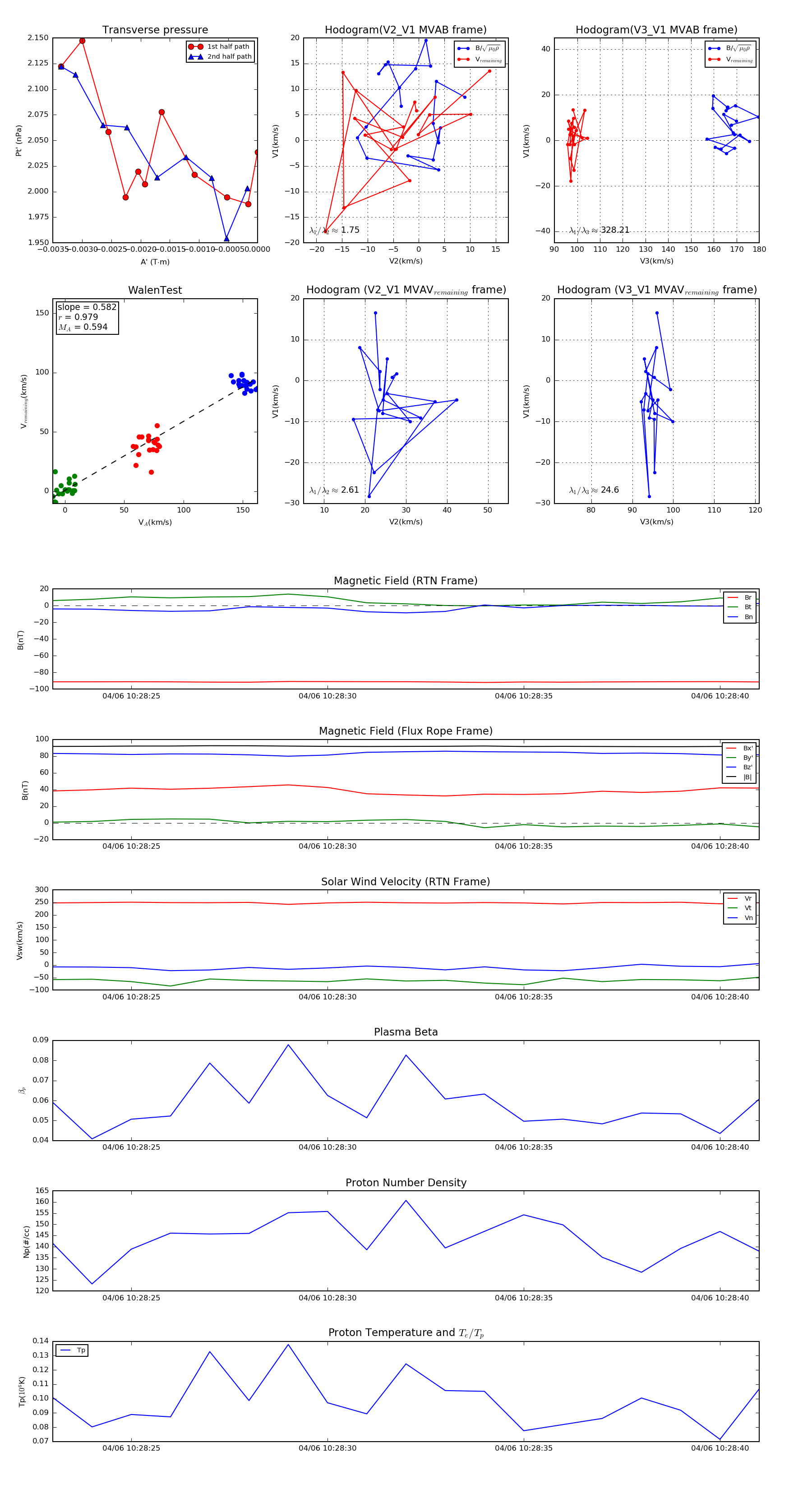
Flux Rope in 2019

Flux Rope Event 2019-04-06 10:28:23 ~ 2019-04-06 10:28:41 (19 seconds)


plot