HOME   LIST
‹–   –›

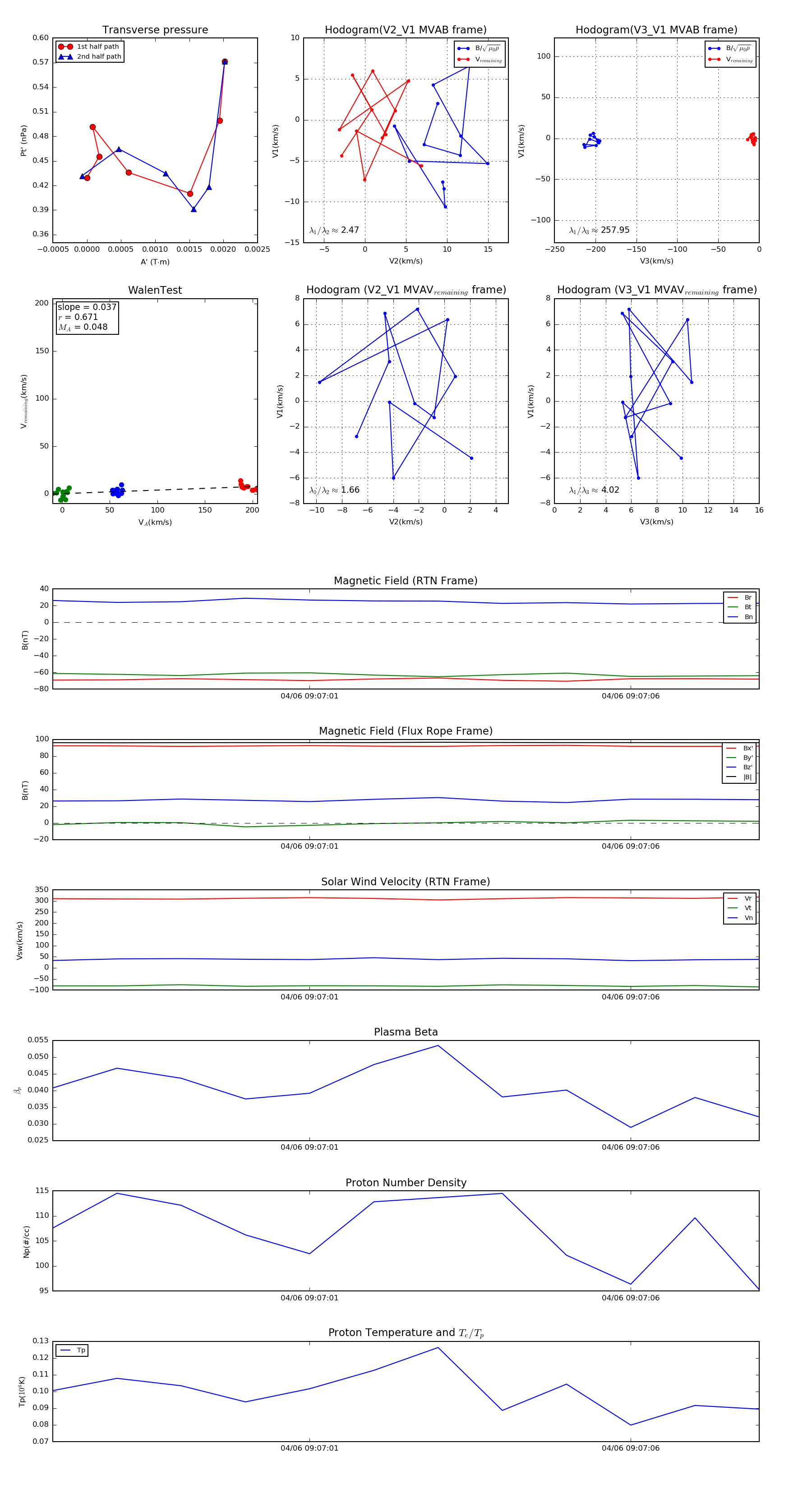
Flux Rope in 2019

Flux Rope Event 2019-04-06 09:06:57 ~ 2019-04-06 09:07:08 (12 seconds)


plot