HOME   LIST
‹–   –›

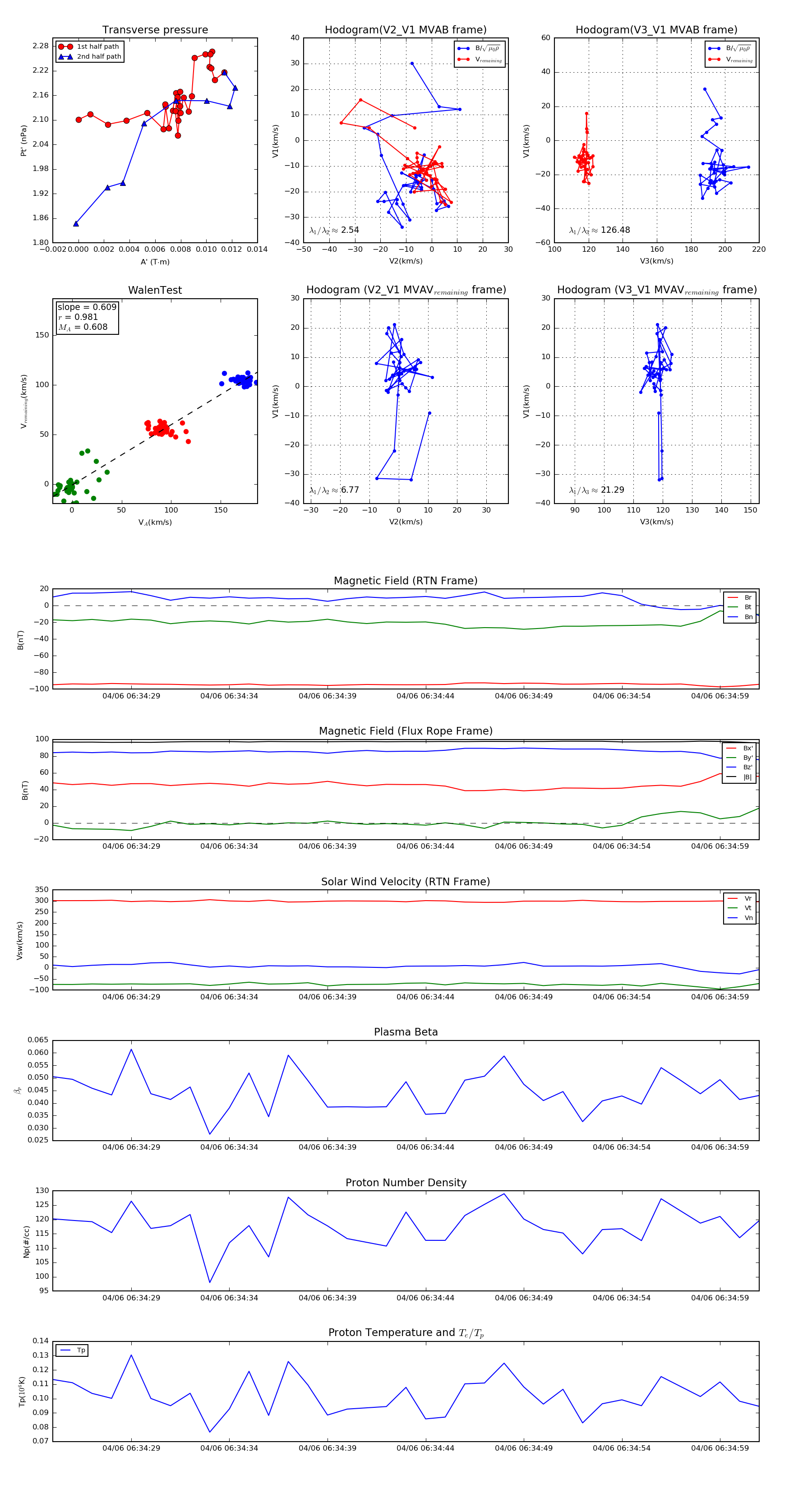
Flux Rope in 2019

Flux Rope Event 2019-04-06 06:34:25 ~ 2019-04-06 06:35:01 (37 seconds)


plot