HOME   LIST
‹–   –›

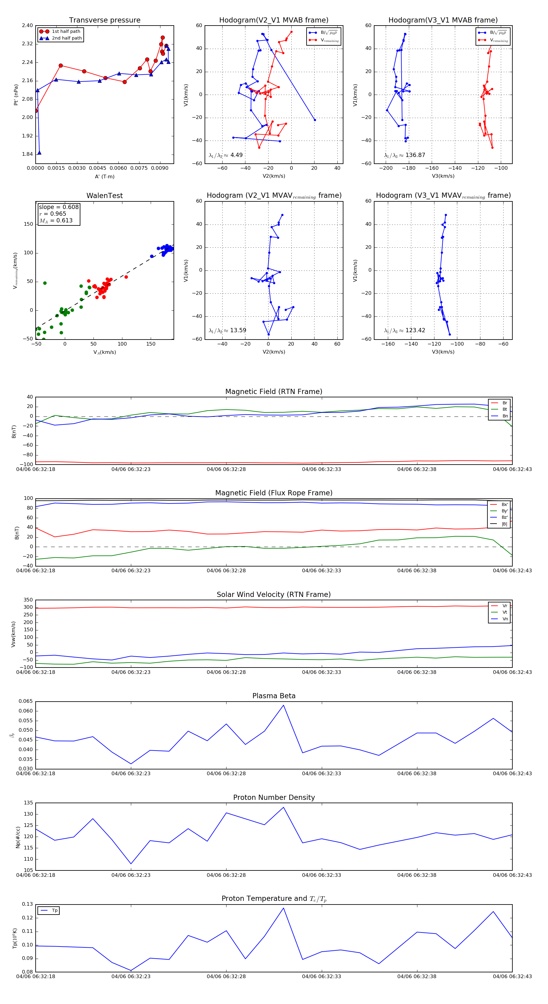
Flux Rope in 2019

Flux Rope Event 2019-04-06 06:32:18 ~ 2019-04-06 06:32:43 (26 seconds)


plot