HOME   LIST
‹–   –›

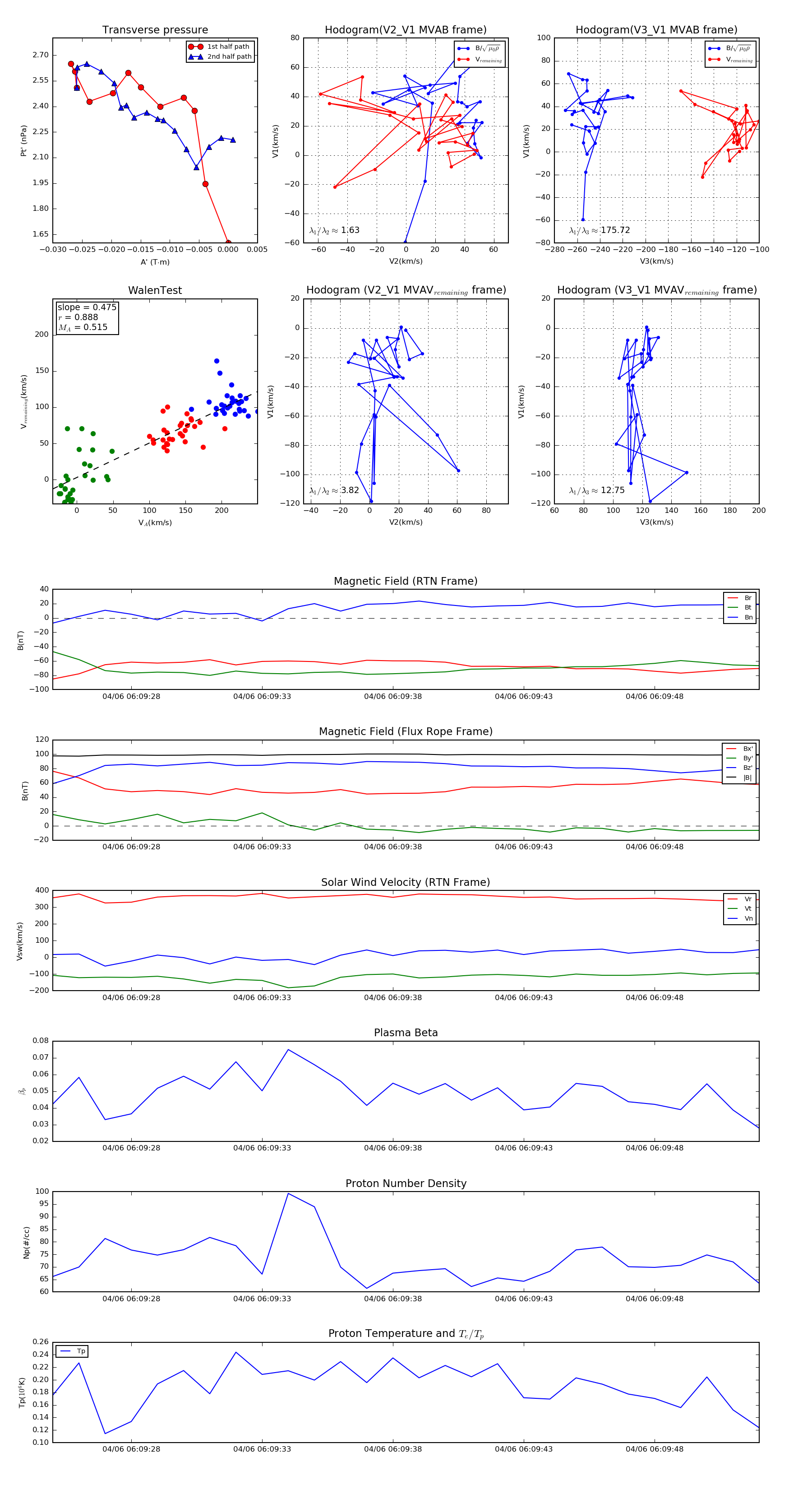
Flux Rope in 2019

Flux Rope Event 2019-04-06 06:09:25 ~ 2019-04-06 06:09:52 (28 seconds)


plot