HOME   LIST
‹–   –›

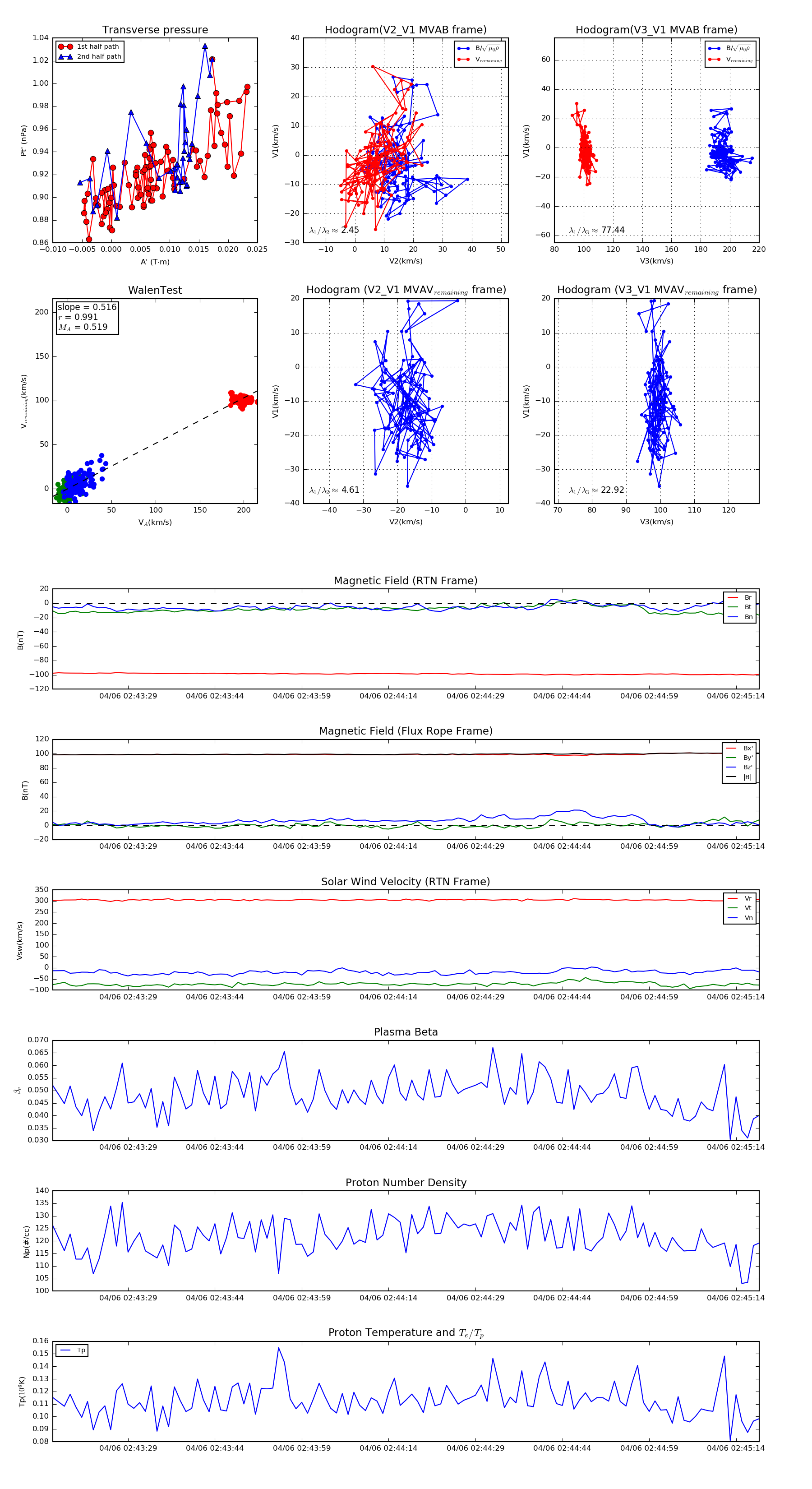
Flux Rope in 2019

Flux Rope Event 2019-04-06 02:43:16 ~ 2019-04-06 02:45:18 (123 seconds)


plot