HOME   LIST
‹–   –›

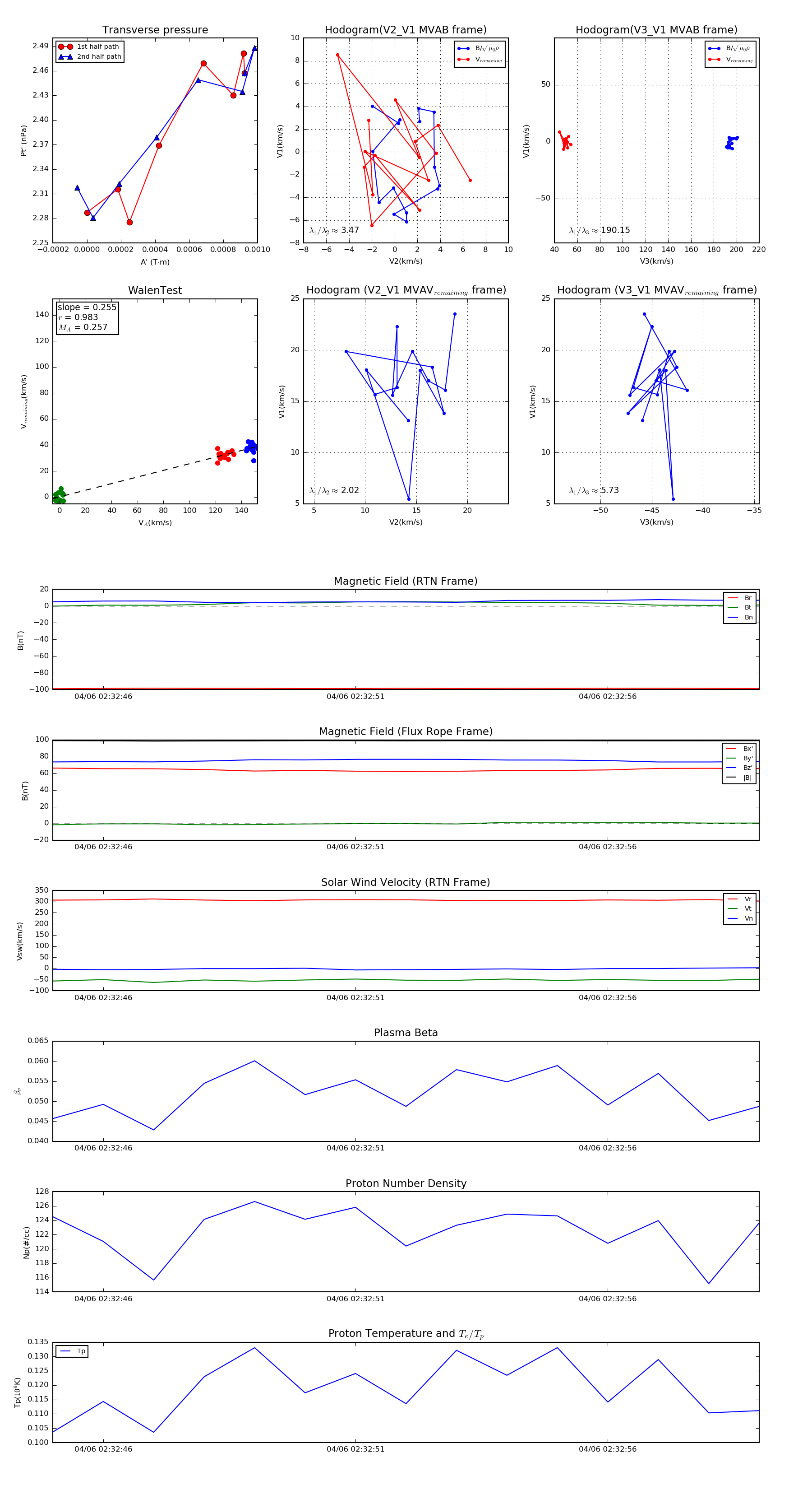
Flux Rope in 2019

Flux Rope Event 2019-04-06 02:32:45 ~ 2019-04-06 02:32:59 (15 seconds)


plot