HOME   LIST
‹–   –›

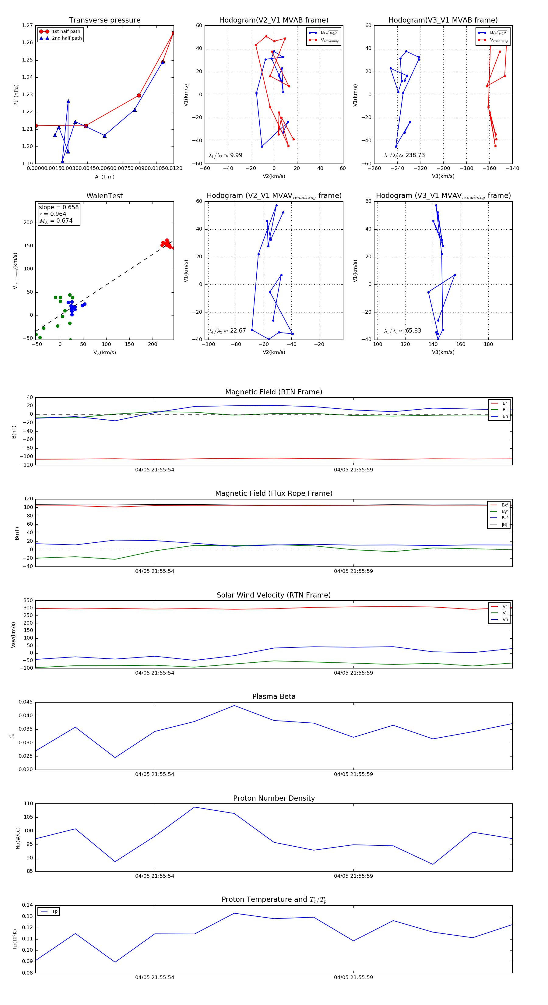
Flux Rope in 2019

Flux Rope Event 2019-04-05 21:55:51 ~ 2019-04-05 21:56:03 (13 seconds)


plot