HOME   LIST
‹–   –›

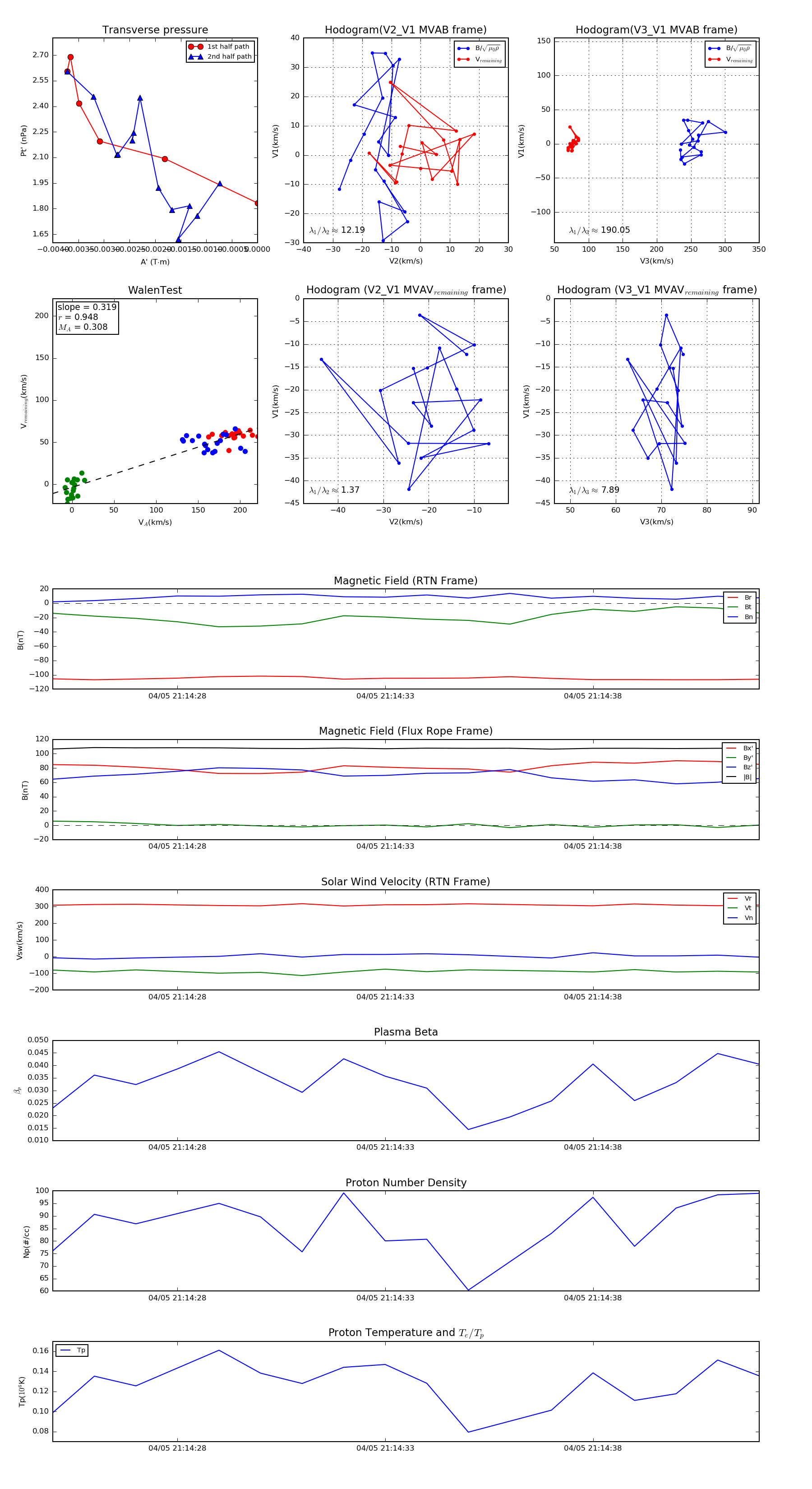
Flux Rope in 2019

Flux Rope Event 2019-04-05 21:14:25 ~ 2019-04-05 21:14:42 (18 seconds)


plot