HOME   LIST
‹–   –›

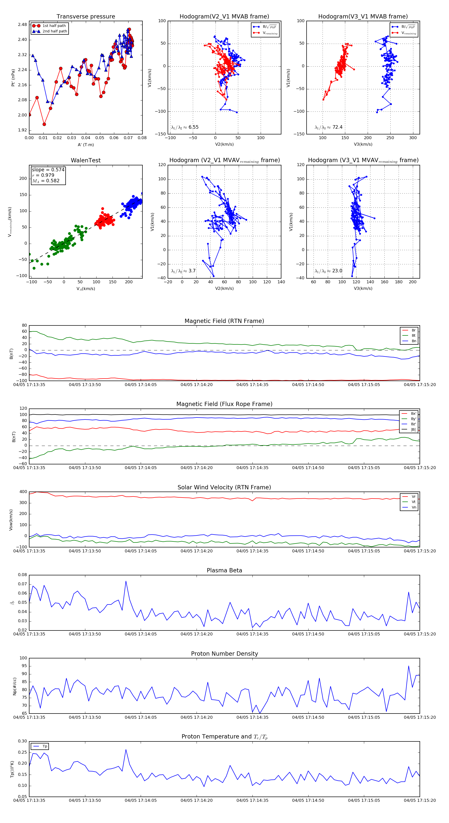
Flux Rope in 2019

Flux Rope Event 2019-04-05 17:13:35 ~ 2019-04-05 17:15:20 (106 seconds)


plot