HOME   LIST
‹–   –›

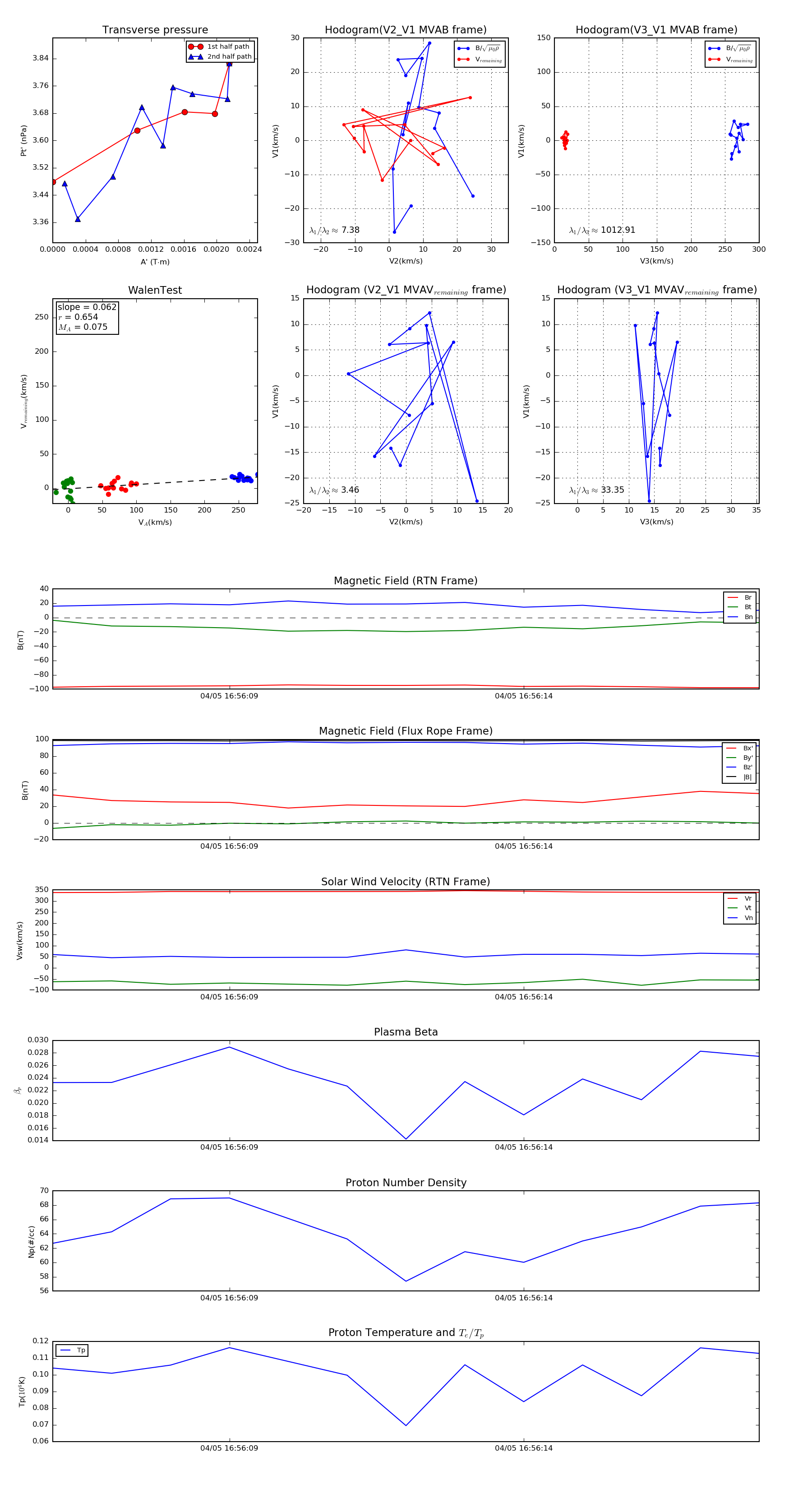
Flux Rope in 2019

Flux Rope Event 2019-04-05 16:56:06 ~ 2019-04-05 16:56:18 (13 seconds)


plot