HOME   LIST
‹–   –›

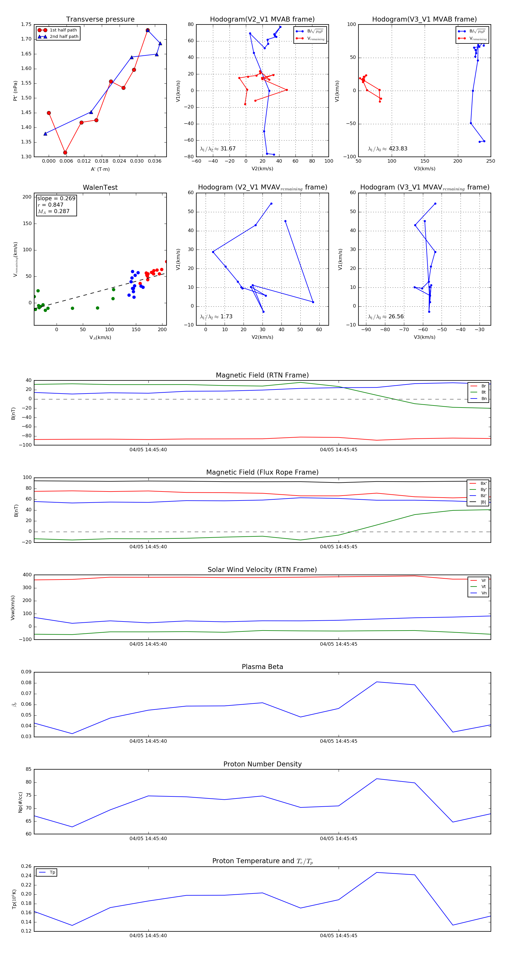
Flux Rope in 2019

Flux Rope Event 2019-04-05 14:45:37 ~ 2019-04-05 14:45:49 (13 seconds)


plot