HOME   LIST
‹–   –›

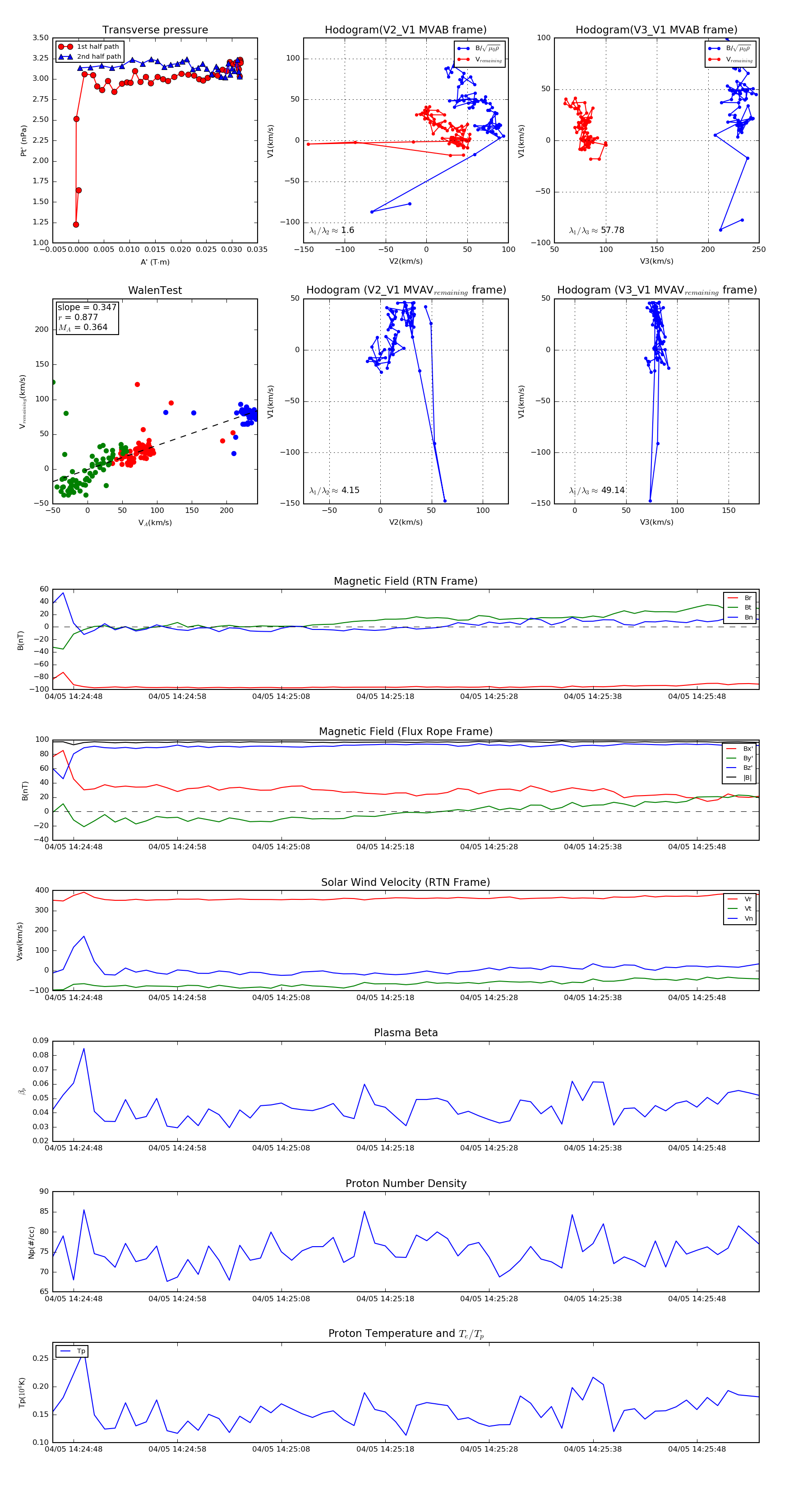
Flux Rope in 2019

Flux Rope Event 2019-04-05 14:24:46 ~ 2019-04-05 14:25:54 (69 seconds)


plot