HOME   LIST
‹–   –›

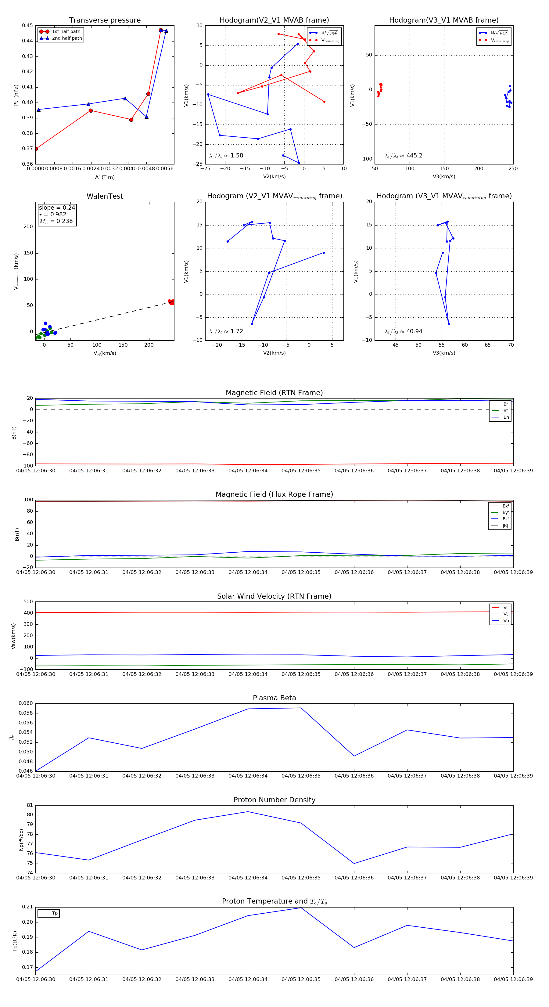
Flux Rope in 2019

Flux Rope Event 2019-04-05 12:06:30 ~ 2019-04-05 12:06:39 (10 seconds)


plot